Hyundai Kona: Схема системы ISG (Idle Stop & Go) / Стартер

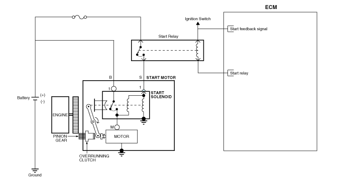
Принципиальная электрическая схема

Начальные компоненты и расположение компонентов
Компонент 1. Спереди Корпус 2. Стопорное кольцо 3. Пробка 4. Обгонная муфта в сборе 5. Внутренняя шестерня в сборе 6. Планетарный вал в сборе 7. Планетарная передача...

Порядок ремонта стартера
Удаление 1. Выключите зажигание и отсоедините отрицательный (-) аккумулятор. Терминал. 2. Снимите воздухоочиститель. (Ссылаться на ...
Дополнительная информация:

Hyundai Kona (OS) 2018-2023 Service Manual: Технические характеристики
Спецификация Предметы Тип соединения Внешняя сторона Внутренняя сторона Передний карданный вал ГАММА 1.6 Тип соединения минет # 24 CTJ # 24 Макс. допустимый угол 46,5° ...

Hyundai Kona (OS) 2018-2023 Service Manual: Переключатель ингибитора Описание и работа
Описание • Расположение компонентов: DCT (коробка передач с двойным сцеплением) • Функция - Выключатель блокировки, установленный в верхней части трансмиссии и подключенный с рычагом переключения передач. - Переключатель блокировки имеет четыре ...