Киа Оптима: Система запуска / Стартер

Руководство по ремонту и обслуживанию Kia Optima DL3 2019-2023 гг. / Электрическая система двигателя / Стартовая система / Стартер

Описание и работа
Описание

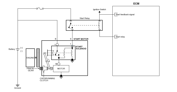
Система запуска включает в себя аккумуляторную батарею, стартер, электромагнитный выключатель, зажигание переключатель, переключатель блокировки (A/T), переключатель педали сцепления (M/T), переключатель замка зажигания, соединительные провода и кабель аккумулятора.

Когда ключ зажигания поворачивается в положение запуска, ток течет и подает питание электромагнитная катушка стартера.

Плунжер соленоида и рычаг переключения передач активируются, а шестерня сцепления входит в зацепление с зубчатым венцом. Контакты замыкаются, и стартер проворачивается.

Во избежание повреждений, вызванных чрезмерным вращением якоря стартера. при запуске двигателя ведущая шестерня муфты выбегает.

Технические характеристики
Спецификация

Элемент
Спецификация
Номинальное напряжение
12 В, 1,2 кВт
Количество зубьев шестерни
13
Производительность
[Без нагрузки, 11 В]
Ампер
70А
Скорость
Мин. 2400 об/мин

Компоненты и расположение компонентов
Компоненты

1. Передний кронштейн в сборе
2. Магнитный переключатель в сборе
3. Рычаг
4. Редуктор в сборе
5. Рычаг остановки
6. Прокладочный лист
7. Хомут в сборе
8. Сборка арматуры
9. Сборка щеткодержателя

Принципиальные диаграммы
Принципиальная электрическая схема

Процедуры ремонта
Удаление
1.

Отсоедините отрицательную (-) клемму аккумуляторной батареи.

2.

Снимите воздушный фильтр в сборе.

(См. Механическая система двигателя — «Воздушный фильтр»)

3.

Снимите верхний болт (А) крепления стартера.

Момент затяжки :

49,0–63,7 Н·м (5,0–6,5 кгс·м, 36,2–47,0 фунт·фут)

4.

Снимите крышку машинного отделения.

(См. Механическая система двигателя — «Машинное отделение под крышкой»)

5.

Отсоедините кабель стартера (А) от клеммы В соленоида, затем отсоедините разъем (B) от клеммы S.

Момент затяжки :

11,8–16,7 Н·м (1,2–1,7 кгс·м, 8,7–12,3 фунт-фут)

6.

Снимите кронштейн проводки (А).

7.

Снимите нижний болт (В) крепления стартера.

Момент затяжки

A: 9,8–11,8 Н·м (1,0–1,2 кгс·м, 7,2–8,7 фунт-фут)

B: 49,0–63,7 Н·м (5,0–6,5 кгс·м, 36,2–47,0 фунт·фут)

8.

Снимите стартер (А).

Монтаж
1.

Установите в порядке, обратном снятию.

Разборка
1.

Отсоедините М-клемму (А) на блоке магнитного переключателя.

2.

Ослабив винты (А), отсоедините узел магнитного переключателя (В).

3.

Ослабьте сквозные болты (А).

4.

Снимите узел щеткодержателя (A), узел якоря (B) и вилку. сборка (С).

5.

Снимите лист прокладки (А) и стопор рычага (В).

6.

Снимите узел редуктора (А) и рычаг (В).

7.

Нажмите на стопор (A) с помощью гнезда (B).

8.

После снятия стопорного кольца (A) с помощью плоскогубцев (B).

9.

Отсоедините стопор (А), обгонную муфту (В) и внутреннюю шестерню. (С).

С помощью подходящего съемника (А) потяните обгонную муфту. стопор (C) над стопорным кольцом (B).

10.

Сборка обратна разборке.

осмотр

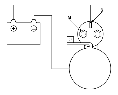
Проверка соленоида стартера

1.

Отсоедините подводящий провод от М-клеммы электромагнитного переключателя.

2.

Подсоедините батарею, как показано на рисунке. Если шестерня стартера выскакивает, он работает правильно.

Во избежание повреждения стартера не оставляйте аккумулятор подключен более 10 секунд.

3.

Отсоедините аккумулятор от клеммы М.

Если шестерня не втягивается, удерживающая катушка работает правильно.

Во избежание повреждения стартера не оставляйте аккумулятор подключен более 10 секунд.

4.

Отсоединяем аккумулятор также от корпуса. Если шестерня сразу втягивается, он работает правильно.

Во избежание повреждения стартера не оставляйте аккумулятор подключен более 10 секунд.

Бесплатная проверка хода

1.

Поместите стартер в тиски с мягкими губками и соедините полностью заряженную 12-вольтовую батарею к стартеру следующим образом.

2.

Подсоедините испытательный амперметр (шкала 150 ампер) и показанные реостаты с угольной сваей. является иллюстрацией.

3.

Подсоедините вольтметр (15-вольтовая шкала) к стартеру.

4.

Поверните угольную кучу в выключенное положение.

5.

Подсоедините кабель аккумулятора от отрицательного вывода аккумулятора к стартеру. моторный корпус.

6.

Регулируйте, пока напряжение батареи, показанное на вольтметре, не покажет 11 вольт.

7.

Убедитесь, что максимальная сила тока находится в пределах спецификации и что стартер вращается плавно и свободно.

Предметы
Спецификация
Текущий (макс.)
70
Скорость (мин.)
2400

Осмотр арматуры и тест

1.

Снимите стартер.

2.

Разберите стартер, как показано в начале этой процедуры.

3.

Осмотрите якорь на предмет износа или повреждений от контакта с постоянным магнит. При наличии износа или повреждений замените якорь.

4.

Проверьте поверхность коллектора (А). Если поверхность загрязнена или обожжена, наждачной бумагой или на токарном станке в соответствии со следующими спецификациями, или восстановить наждачной бумагой #500 или #600 (B).

5.

Проверьте диаметр коллектора. Если диаметр ниже предела обслуживания, заменить арматуру.

Диаметр коммутатора

Стандартный (новый): 27,0 мм (1,06 дюйма)

Максимальный рабочий предел: 26,0 мм (1,02 дюйма)

6.

Измерьте биение коллектора (А).

Если биение коллектора находится в пределах сервисного предела, проверьте коллектор для угольной пыли или латунной стружки между сегментами.

Если биение коллектора выходит за пределы сервисного предела, замените арматура.

Биение коммутатора

Стандартный (новый): 0,05 мм (0,0019 дюйма) макс.

Максимальный рабочий предел: 0,08 мм (0,0031 дюйма)

7.

Проверьте глубину слюды (A). Если слюда слишком высока (B), подрежьте слюду. ножовкой на нужную глубину. Срежьте всю слюду (С) между сегменты коммутатора. Подрез не должен быть слишком мелким, слишком узким, или V-образный (D).

Глубина слюды коммутатора

Стандартный (новый): 0,8 мм (0,0314 дюйма)

Предел: 0,2 мм (0,0079 дюйма)

8.

Проверьте непрерывность между сегментами коммутатора. Если открытый между любыми сегментами существует цепь, замените якорь.

9.

С помощью омметра проверьте отсутствие непрерывности между коллектором (A) и сердечником катушки якоря (B), а также между коммутатором и якорем вал (С). При наличии непрерывности замените якорь.

Осмотрите стартовую щетку

Щетки, которые изношены или пропитаны маслом, должны быть заменены.

Держатель стартовой щетки Тест

Убедитесь в отсутствии непрерывности между (+) щеткодержателем (A) и (-) пластиной. (Б). При наличии непрерывности замените узел щеткодержателя.

Обгонная муфта

1.

Сдвиньте обгонную муфту вдоль вала.

Замените его, если он не скользит плавно.

2.

Поверните обгонную муфту в обе стороны.

Он фиксируется в одном направлении и плавно вращается в обратном? Если это так не блокируется ни в одном направлении, или блокируется в обоих направлениях, замените его.

3.

Если ведущая шестерня стартера изношена или повреждена, замените обгонную муфту. сцепление в сборе. (шестерня отдельно не продается).

Проверьте состояние зубчатого венца маховика или гидротрансформатора, если повреждены зубья ведущей шестерни стартера.

Уборка
1.

Не погружайте детали в очищающий растворитель. Погружение узла хомута и/или якорь повредит изоляцию. Протрите эти части тканью только.

2.

Не погружайте привод в чистящий растворитель. Обгонная муфта предварительно смазан на заводе, и растворитель смывает смазку с сцепление.

3.

Привод можно чистить щеткой, смоченной очищающим растворителем. и протер тряпкой насухо.

Стартовая система
Описание и работа Описание Система запуска включает в себя аккумуляторную батарею, стартер, электромагнитный выключатель, зажигание переключатель, переключатель блокировки (A/T), переключатель педали сцепления (M/T), зажигание л ...
Реле стартера
Процедуры ремонта осмотр 1. Отсоедините отрицательную (-) клемму аккумуляторной батареи. 2. Снимите крышку блока предохранителей. 3. Удалить т...
Дополнительная информация:

Руководство по ремонту и обслуживанию Kia Optima DL3 2019-2023: Встроенный блок управления кузовным оборудованием (IBU)


Компоненты и расположение компонентов Расположение компонента 1. Встроенный блок управления кузовом (МСБ) Принципиальные диаграммы Разъем и функция терминала [Не умный ключ] Приколоть Функция Ко...

Kia Optima DL3 2019-2023 Руководство по эксплуатации: Функция помощи при парковке задним ходом


Когда автомобиль движется задним ходом, наружные зеркала заднего вида будут двигаться вниз, чтобы облегчить парковку задним ходом. По положению внешнего заднего вида переключателя зеркал, наружные зеркала заднего вида будут работать следующим образом: Л/П : Когда дистанционное управление наружным зеркалом заднего вида переключается ...