Hyundai Kona: Система запуска / схемы стартера

Принципиальная электрическая схема

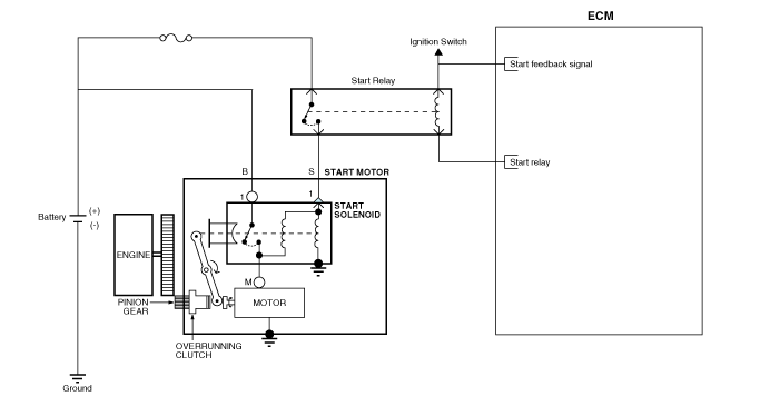
Описание и работа стартера
Описание Система запуска включает в себя аккумуляторную батарею, стартер, электромагнитный выключатель, зажигание переключатель, переключатель блокировки (A/T), переключатель педали сцепления (M/T), переключатель замка зажигания, соединение ...

Порядок ремонта стартера
Удаление 1. Отсоедините отрицательную клемму аккумуляторной батареи. 2. Снимите нижнюю крышку. (См. раздел Механическая система двигателя — «Радиатор двигателя...
Дополнительная информация:

Hyundai Kona (OS) 2018-2023 Руководство по техническому обслуживанию: Рычаг переключения передач Компоненты и расположение компонентов
Компоненты 1. Сдвиг ручка рычага в сборе 2. Рычаг переключения передач в сборе 3. Трос переключения 4. Руководство рычаг управления 5. Фиксатор троса переключения ...

Hyundai Kona (OS) 2018-2023 Service Manual: Характеристики датчика давления наддува (BPS)
Спецификация Давление [кПа (кг/см² / psi)] Сопротивление (кОм) 32,5 (0,33, 4,71) 0,5 284 (2,90, 41,19) 4,5 ...