#заголовок

Hyundai Sonata: Процедуры ремонта системы управления коробкой передач с двойным сцеплением / выключателя ингибитора

осмотр
Тщательно проверьте разъемы на предмет ослабления, плохого соединения, изгиба, коррозии, загрязнения, износа или повреждения.
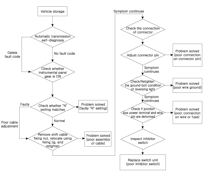
Поток проверки

Элементы для проверки
1.
Проверьте код DTC.
2.
Проверьте, соответствует ли настройка N.
А.
Отрегулируйте настройку N (обратитесь к системе автоматической коробки передач - «переключатель ингибитора»)
3.
Проверьте разделение троса переключения передач.
А.
Отрегулируйте расстояние между тросами переключения передач (см. систему автоматической коробки передач — «трос переключения передач»).
4.
Проверьте, подключен ли разъем.
А.
Тщательно осмотрите разъем на предмет ослабления, плохого соединения, изгиба, коррозии, загрязнения, деформации или повреждения.
Б.
Поверните ключ зажигания в положение "ON" и двигатель "OFF" и измерьте мощность, подаваемую на цепь выключателя блокировки, и напряжение между массой.

Спецификация: прибл. 12 В

С.
Исправьте проводку штыря, если проводка штыря разъема неисправна (см. ETM - «ремонт проводки»).
5.
Проверьте состояние заземления в цепи фонарей заднего хода.
А.
Проверьте расположение фонарей заднего хода на земле (см. ETM - «карту расположения жгутов»).
Б.
Прикрепите фонарь заднего хода, если состояние грунта не соответствует норме.
6.
Осмотрите проводное соединение на силовой клемме распределительной коробки и лампе предохранителя.
А.
Проверьте, отделен ли держатель предохранителя и крепко ли он удерживает предохранитель.

Б.
Прикрепите предохранитель тестера, чтобы проверить, правильно ли он подключен.

С.
Проверьте, подходит ли мощность предохранителя для каждой цепи.
Д.
Проверьте, не поврежден ли предохранитель.
Э.
Проверить протяжку проводов крепления предохранителя, попадание посторонних предметов и состояние расположения клеммы.
Ф.
Переместите терминал, который был вытащен, и осмотрите, используя метод, описанный выше.
Г.
Если проблема не решена, обратитесь к инструкциям по ремонту электрической схемы, чтобы починить или заменить клемму.
7.
Проверьте сигнал переключателя блокировки.
А.
Поверните ключ зажигания в положение «ON» и двигатель «OFF».
Б.
Измерьте напряжение между каждой клеммой и массой шасси при переключении рычага переключения передач в диапазон "P, R, N, D".

Указанное значение: см. таблицу технических характеристик "код сигнала"

Удаление
1.
Перед установкой рычага переключения передач в положение «N» убедитесь, что автомобиль не катится.
2.
Снимите воздушный фильтр в сборе и воздуховод.
(См. Механическая система двигателя — «Воздушный фильтр»)
3.
Снимите аккумулятор и лоток.
(См. Электрическая система двигателя — «Аккумулятор»)
4.
Отсоедините разъем переключателя блокировки (А)
5.
Снимите гайку крепления троса переключения передач (В).

6.
Снимите рычаг ручного управления (В) и шайбу, открутив гайку (А).

7.
Снимите блок ингибитора (А) после удаления болтов.

Монтаж
1.
Убедитесь, что рычаг переключения передач находится в положении «N».
2.
Слегка затяните болты крепления переключателя блокировки (B) после установки переключателя блокировки (A).

3.
Слегка затяните гайку крепления рычага ручного управления (А) после установки рычага ручного управления (В).

4.
Совместите отверстие (А) в рычаге ручного управления с отметкой «N». установите отверстие (B) выключателя блокировки, а затем вставьте блокировку направляющий штифт переключателя (SST No.:09480-A3800).

5.
Затяните болты (В) после затяжки гайки (А) с указанным крутящим моментом.

Момент затяжки
[A] 17,7 ~ 24,5 Н·м (1,8 ~ 2,5 кгс·м, 13,0 ~ 18,1 фунт-фут)
[B] 9,8 ~ 11,8 Н·м (1,0 ~ 1,2 кгс·м, 7,2 ~ 8,7 фунт-фут)

6.
Подсоедините разъем переключателя блокировки (A).
7.
Слегка затяните гайку (B) после подсоединения троса переключения передач (C) к рычагу ручного управления (D).
8.
Слегка надавите на трос переключения передач (C) в показанном направлении «F», чтобы устранить свободный ход троса переключения передач.
9.
Затяните гайку (В) с указанным крутящим моментом.

Момент затяжки :
9,8 ~ 14,7 Н·м (1,0 ~ 1,5 кгс·м, 7,2 ~ 10,8 фунт-фут)

10.
Извлеките направляющий штифт переключателя блокировки (SST №: 09480-A3800) из отверстия.

11.
Установите воздухоочиститель и воздуховод.
(См. Механическая система двигателя — «Воздушный фильтр»)
12.
Установите батарею и поддон для батареи.
(См. Электрическая система двигателя — «Аккумулятор»)
Убедитесь, что работает уверенно в каждом диапазоне выключателя блокировки, соответствующем каждому положению рычага переключения передач.
Поиск и устранение неисправностей переключателя ингибитора
Диагностика неисправностей Диагностика неисправностей по симптомам Основной симптом Предполагаемая причина Элементы для проверки и меры Рычаг переключения передач не работает Передача не отмечена на приборной панели Удар возникает, когда ...
Компоненты рычага переключения передач и расположение компонентов
Компоненты (1) 1. Ручка рычага переключения передач2. Рычаг переключения передач в сборе3. Трос переключения передач4. Фиксатор троса переключения передач Компоненты (2) 1. Рычаг переключения передач в сборе2. Переключатель положения P3. соленоид блокировки переключения передач 4. Главный разъем ...
Дополнительная информация:

Hyundai Sonata LF 2014-2019 Руководство по техническому обслуживанию: Принципиальные схемы датчика давления топлива (FPS)
Принципиальная электрическая схема Отказоустойчивый режим Параметр Выходное напряжение повышенной безопасности (В) 12 Если датчик давления топлива неисправен, он переходит в отказоустойчивый режим. режим. Это означает, что давление топлива повышается в соответствии с увеличением значение текущего уровня и давления в нижнем прессе...

Hyundai Sonata LF 2014-2019 Руководство по техническому обслуживанию: Процедуры ремонта катушки зажигания
Удаление 1. Выключите зажигание и отсоедините отрицательный (-) кабель аккумуляторной батареи. 2. Снимите кожух двигателя. 3. Отсоедините разъем катушки зажигания (А). 4. Снимите катушку зажигания (А). • При отсоединении разъема катушки зажигания потяните стопорный штифт...

avtotema.org