Киа Рио: Система запуска/стартер

Kia Rio 2017-2023 YB Руководство по ремонту / Электрическая система двигателя / Стартовая система / Стартер

Технические характеристики
Спецификация

▷12 В, 1,2 кВт: только ISG

Элемент
Спецификация
Номинальное напряжение
12 В, 1,2 кВт
Количество зубьев шестерни
13
Производительность
[Без нагрузки, 11,5 В]
Ампер
Макс. 117 А
Скорость
Мин. 3200 об/мин

▷12 В, 0,9 кВт: НЕ ISG

Элемент
Спецификация
Номинальное напряжение
12 В, 0,9 кВт
Количество зубьев шестерни
11
Производительность
[Без нагрузки, 11,5 В]
Ампер
Макс. 85 А
Скорость
Мин. 3300 об/мин

Компоненты и расположение компонентов
Компоненты

1. Винт
2. Передний корпус
3. Стопорное кольцо
4. Пробка
5. Обгонная муфта
6. Рычаг
7. Рычажная пластина
8. Набивка рычага
9. Магнитный переключатель в сборе
10. Арматура сборка
11. Хомут в сборе
12. Кисть (-)
13. Щеткодержатель
14. Кисть (+)
15. Задний кронштейн
16. Сквозной болт
17. Винт

Описание и работа
Описание

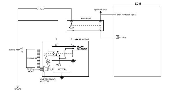
Система запуска включает в себя аккумуляторную батарею, стартер, электромагнитный выключатель, зажигание переключатель, переключатель блокировки (A/T), переключатель педали сцепления (M/T), переключатель замка зажигания, соединительные провода и кабель аккумулятора.

Когда ключ зажигания поворачивается в положение запуска, ток течет и подает питание электромагнитная катушка стартера.

Плунжер соленоида и рычаг переключения передач активируются, а шестерня сцепления входит в зацепление с зубчатым венцом. Контакты замыкаются, и стартер проворачивается.

Во избежание повреждений, вызванных чрезмерным вращением якоря стартера. при запуске двигателя ведущая шестерня муфты выбегает.

В сочетании с функцией ISG стартер должен выполнять большую больше работы. Поэтому стартер настроен на значительно более высокую количество пусковых циклов. Компоненты стартера адаптированы к более высокие требования.

1. Соленоид
2. Щетка в сборе
3. Арматура
4. Обгонная муфта

Процедуры ремонта
Удаление
1.

Выключите зажигание и отсоедините отрицательный (-) аккумулятор. Терминал.

2.

Снимите воздухоочиститель.

(См. Механическая система двигателя — «Воздушный фильтр»)

3.

Извлеките аккумулятор.

(См. Электрическая система двигателя — «Аккумулятор»)

4.

Снимите верхний болт стартера (А).

Верхний болт крепления стартера:

42,2–53,9 Н·м (4,3–5,5 кгс·м, 31,1–39,8 фунт·фут)

5.

Снимите крышку моторного отсека после ослабления болтов крепления.

6.

Снимите гайку крепления клеммы "В" соленоида стартера (В), а затем отсоедините кабель стартера и разъем ST (А).

Затяжка гайки клеммы "В" соленоида стартера:

9,8–11,8 Н·м (1,0–1,2 кгс·м, 7,2–8,7 фунт-фут)

7.

Снимите стартер (А), предварительно ослабив нижний крепежный болт (В).

Нижний болт крепления стартера:

42,2–53,9 Н·м (4,3–5,5 кгс·м, 31,1–39,8 фунт·фут)

8.

Снимите стартер (А).

Монтаж
1.

Установите в порядке, обратном снятию.

осмотр
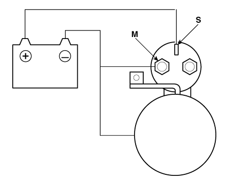
Проверка соленоида стартера
1.

Отсоедините подводящий провод от М-клеммы электромагнитного переключателя.

2.

Подсоедините батарею, как показано на рисунке. Если шестерня стартера выскакивает, он работает правильно.

Во избежание повреждения стартера не оставляйте аккумулятор подключен более 10 секунд.

3.

Отсоедините аккумулятор от клеммы М.

Если шестерня не втягивается, удерживающая катушка работает правильно.

Во избежание повреждения стартера не оставляйте аккумулятор подключен более 10 секунд.

4.

Отсоединяем аккумулятор также от корпуса. Если шестерня сразу втягивается, он работает правильно.

Во избежание повреждения стартера не оставляйте аккумулятор подключен более 10 секунд.

Бесплатная проверка хода
5.

Поместите стартер в тиски с мягкими губками и соедините полностью заряженную 12-вольтовую батарею к стартеру следующим образом.

6.

Подсоедините испытательный амперметр (шкала 150 ампер) и показанные реостаты с угольной сваей. является иллюстрацией.

7.

Подсоедините вольтметр (15-вольтовая шкала) к стартеру.

8.

Поверните угольную кучу в выключенное положение.

9.

Подсоедините кабель аккумулятора от отрицательного вывода аккумулятора к стартеру. моторный корпус.

10.

Регулируйте до тех пор, пока напряжение батареи, показанное на вольтметре, не покажет 11 вольт.

11.

Убедитесь, что максимальная сила тока находится в пределах спецификации и что стартер вращается плавно и свободно.

Арматура
12.

Снимите стартер.

13.

Разберите стартер, как показано в начале этой процедуры.

14.

Осмотрите якорь на предмет износа или повреждений от контакта с постоянным магнит. При наличии износа или повреждений замените якорь.

15.

Проверьте поверхность коллектора (А). Если поверхность загрязнена или обожжена, наждачной бумагой или на токарном станке в соответствии со следующими спецификациями, или восстановить наждачной бумагой #500 или #600 (B).

16.

Проверьте диаметр коллектора. Если диаметр ниже предела обслуживания, заменить арматуру.

Диаметр коммутатора

Стандартный (новый): 29,4 мм (1,1575 дюйма)

Максимальный рабочий диапазон: 28,8 мм (1,1339 дюйма)

17.

Измерьте биение коллектора (А).

Если биение коллектора находится в пределах сервисного предела, проверьте коллектор для угольной пыли или латунной стружки между сегментами.

Если биение коллектора выходит за пределы сервисного предела, замените арматура.

Биение коммутатора

Стандартный (новый): 0,05 мм (0,0020 дюйма) макс.

Максимальный рабочий предел: 0,10 мм (0,0039 дюйма) макс.

18.

Проверьте глубину слюды (A). Если слюда слишком высока (B), подрежьте слюду. ножовкой на нужную глубину. Срежьте всю слюду (С) между сегменты коммутатора. Подрез не должен быть слишком мелким, слишком узким, или V-образный (D).

Глубина слюды коммутатора

Стандартный (новый): 0,5 мм (0,0197 дюйма)

Предел: 0,2 мм (0,0079 дюйма)

19.

Проверьте непрерывность между сегментами коммутатора. Если открытый между любыми сегментами существует цепь, замените якорь.

20.

С помощью омметра проверьте отсутствие непрерывности между коллектором (A) и сердечником катушки якоря (B), а также между коммутатором и якорем вал (С). При наличии непрерывности замените якорь.

Стартовая щетка
1.

Щетки, которые изношены или пропитаны маслом, должны быть заменены.

Длина кисти

Стандарт: 12,3 мм (0,4843 дюйма)

Рабочая граница: 5,5 мм (0,2165 дюйма)

Чтобы посадить новые щетки, наденьте полоску наждачной бумаги #500 или #600, зернистой стороной вверх, между коллектором и каждой щеткой, и плавно вращайте якорь. Контактная поверхность щетки будут отшлифованы до того же контура, что и коллектор.

Держатель стартовой щетки
21.

Убедитесь в отсутствии непрерывности между (+) щеткодержателем (A) и (-) пластина (В).

При наличии непрерывности замените узел щеткодержателя.

Обгонная муфта
22.

Сдвиньте обгонную муфту вдоль вала.

Замените его, если он не скользит плавно.

23.

Поверните обгонную муфту в обе стороны.

Он фиксируется в одном направлении и плавно вращается в обратном? Если это так не блокируется в любом направлении или блокируется в обоих направлениях, замените его.

24.

Если ведущая шестерня стартера изношена или повреждена, замените обгонную муфту. сцепление в сборе. (шестерня отдельно не продается)

Проверьте состояние зубчатого венца маховика или гидротрансформатора, если повреждены зубья ведущей шестерни стартера.

Уборка
1.

Не погружайте детали в очищающий растворитель.

Погружение узла ярма и/или якоря может привести к повреждению изоляции. протирайте эти части только тканью.

2.

Не погружайте привод в чистящий растворитель.

Обгонная муфта предварительно смазана на заводе, и растворитель смыть смазку со сцепления.

3.

Привод можно чистить щеткой, смоченной очищающим растворителем. и протер тряпкой насухо.

Принципиальные диаграммы
Принципиальная электрическая схема

Стартовая система
Описание и работа Описание Система запуска включает в себя аккумуляторную батарею, стартер, электромагнитный выключатель, зажигание переключатель, переключатель блокировки (A/T), переключатель педали сцепления (M/T), зажигание л ...
Реле стартера
Процедуры ремонта осмотр 1. Выключите зажигание и отсоедините отрицательную (-) клемму аккумуляторной батареи. 2. Снимите крышку блока предохранителей. ...
Дополнительная информация:

Kia Rio 2017-2023 YB Руководство по эксплуатации: Боковая подушка безопасности


Передний ❈ Реальные подушки безопасности в автомобиле могут отличаться от иллюстраций. Ваш автомобиль оснащен боковой подушкой безопасности на каждом переднем сиденье. Цель подушки безопасности, чтобы обеспечить водителю транспортного средства и/или переднему пассажиру дополнительная защита, чем та, которую предлагает сиденье ...

Руководство по обслуживанию Kia Rio 2017-2023 YB: Модуль шторной подушки безопасности (CAB)


Описание и работа Описание Шторки безопасности устанавливаются внутри обшивки потолка (левая и правая) и защищают водитель и пассажир от опасности, когда происходит боковое столкновение. SRSCM определяет развертывание шторки безопасности с помощью сигнала датчика бокового удара (SIS). ...