Kia Rio: Индикаторы и датчики / Комбинация приборов

Kia Rio 2017-2023 YB Руководство по ремонту / Электрическая система кузова / Индикаторы и датчики / Приборный щиток

Компоненты и расположение компонентов
Компоненты
[Стандартный тип ("3,5")]

[Тип контроля ("3.5")]

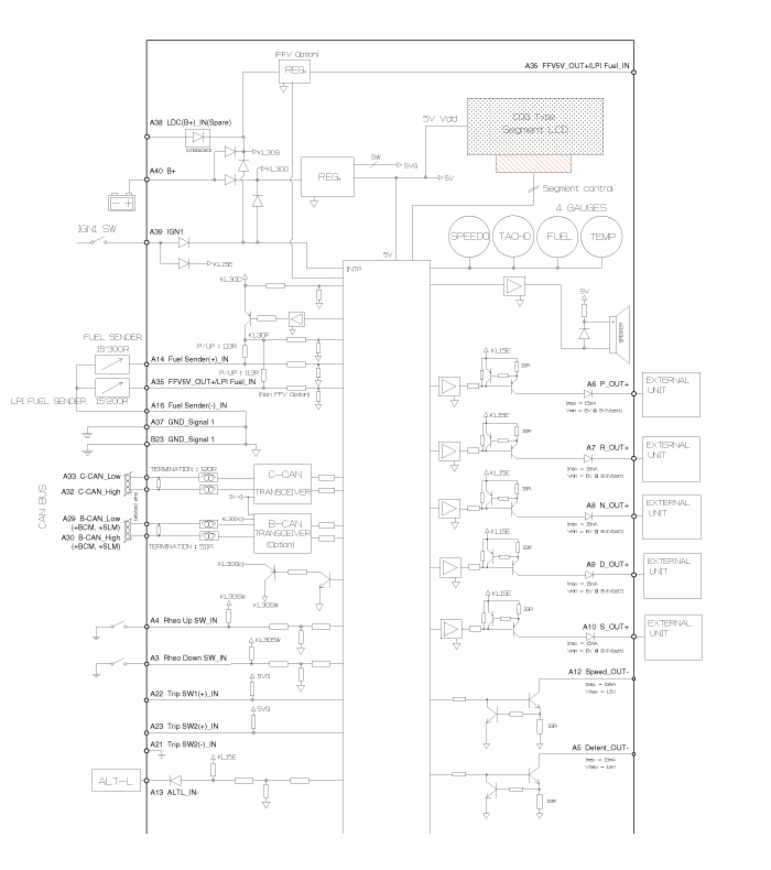
Информация о выводах разъема

Соединитель А


Нет.
Описание
Нет.
Описание
1
Земля
21
Выключатель отключения (-)
2
Освещение (-)
22
Выключатель 1 (+)
3
Переключатель реостата (вниз)_Input
23
Выключатель 2 (+)
4
Переключатель реостата (вверху)_Input
24
Активный переключатель ECO_Input
5
Дент
25
Переключатель режима привода_Input
6
AT (положение «P»)
26
МТ (позиция «R»)
7
AT (положение «R»)
27
-
8
AT (позиция «N»)
28
Низкий уровень омывателя_Input
9
AT (позиция «D»)
29
Кузов-CAN (низкий)
10
AT (положение «S»)
30
Кузов-CAN (высокий)
11
Immobilizer_Input
31
Генератор_выход
12
Скорость автомобиля_выход
32
Шасси-CAN (высокий)
13
Генератор_Ввод
33
Шасси-CAN (низкий)
14
Датчик топлива (+)_Input
34
Вне temp_Input
15
Скорость автомобиля_Ввод
35
FFV 5В (+)_выход
LPI Fuel_Input
16
Датчик топлива (-)_Input
36
Индикатор колеса с подогревом_Input
17
Водоотделитель (+)_Ввод
37
Земля
18
Подушка безопасности (+)_Ввод
38
Батарея LDC (+)_вход
19
Переключатель давления масла_Input
39
IGN1
20
Задний фонарь_Ввод
40
Батарея (+)

Соединитель Б


Нет.
Описание
Нет.
Описание
1
Лампа указателя поворота (правая)_Input
17
Выключатель стояночного тормоза (-)_вход
2
Лампа указателя поворота (левая)_Input
18
Переключатель переднего переключателя (-)_Input /
Выключатель обогрева стекла (-)_Вход
3
Фара (высокая) (+)_вход
19
Выключатель ремня безопасности водителя (-)_вход
4
Фара (низкая) (+)_вход
20
Выключатель вспомогательного ремня безопасности (-)_Input
5
Передняя противотуманная фара (+)_Ввод
21
Вспомогательный переключатель коврика сиденья (-)_Input
6
Задний противотуманный фонарь (+)_Вход
22
Переключатель открытия люка (-)_вход
7
Переключатель задних противотуманок (-)_Input
23
Земля
8
Переключатель открытия двери (-)_вход
24
Форсунка омывателя с подогревом (-)_выход
9
Выключатель открытия двери со стороны водителя (-)_Input
25
Реле заднего обогревателя (-)_выход
10
Переключатель открытия багажника (-)_вход
26
Реле переднего делителя (-)_Выход/
Реле обогрева стекла (-)_выход
11
Выключатель открытия капота (-)_вход
27
Индикатор вспомогательного ремня безопасности (-)_выход
12
Ключ в переключателе (-)_Input
28
Реле задних фонарей (-)_выход
13
Выключатель задних фонарей (-)_вход
29
Задний индикатор SBR SYNC(-)_Output
14
Переключатель обогревателя заднего стекла (-)_вход
30
-
15
Задний зуммер SBR (-)_вход
31
-
16
Переключатель тормозного масла (-)_вход
32
-

Принципиальные диаграммы
Принципиальная электрическая схема
[Общий стандарт]

[Общий надзор]

Описание и работа
Описание

Коммуникационная сеть Диаграмма

Сокращение
Объяснение
АКУ
Блок управления подушками безопасности
АВН
Головное устройство (аудио/AVN)
B_CAN
Сеть контроллеров тела
млрд кубометров
Модуль управления кузовом
BSD
Обнаружение слепых зон
C_CAN
Локальная сеть контроллера шасси
КЛУ
Кластерный модуль
ESC
Электронная программа стабилизации
скорая помощь
Система управления двигателем
ФПКМ
Модуль управления топливным насосом
LDWS
Система предупреждения о выходе из полосы движения
M_CAN
Сеть мультимедийных контроллеров
МДПС
Рулевое управление с электроприводом
МФС
Многофункциональный переключатель
P_CAN
Локальная сеть контроллера силового агрегата
ПГС
Система помощи при парковке
САС
Датчик угла поворота рулевого колеса
СМК
Блок смарт-ключа
ТКУ
Блок управления коробкой передач
СКДП
Система контроля давления в шинах
VDC
Динамический контроль автомобиля
АБС
Антиблокировочная тормозная система

Кодирование вариантов кластера

Поскольку у нас есть больше опций (ESC, MDPS и т. д.) в автомобиле, на приборной панели теперь больше информация для отображения в зависимости от выбранных параметров.

По этой причине нам необходимо узнать, какие варианты есть у автомобиля при замене. приборная панель.

Чтобы решить эту проблему, курс обучения, основанный на опции, необходимой для автомобиля при замене приборной панели следует проводить.

Это называется вариантным кодированием.

Процедуры ремонта
Удаление

Наденьте перчатки, чтобы защитить руки.

При снятии с помощью плоской отвертки или съемника оберните защитным заклейте инструмент лентой, чтобы предотвратить повреждение компонентов.

1.

Отсоедините отрицательную (-) клемму аккумуляторной батареи.

2.

Снимите лицевую панель кластера.

(См. Кузов — «Приборная панель»)

3.

Отделите комбинацию приборов (А) после ослабления крепежных винтов.

4.

Снятие комбинации приборов после отсоединения разъемов комбинации приборов (А).

Монтаж
1.

Установите кластер после подключения разъемов кластера.

2.

Установите лицевую панель кластера.

3.

Подсоедините отрицательную (-) клемму аккумуляторной батареи.

Выполните вариантное кодирование после замены комбинации приборов.

осмотр
1.

Контрольная точка (предупреждающий индикатор)

Условия неисправности и нормальные рабочие условия см. к руководству по эксплуатации.

НЕТ
Ссылочный символ
Имя
Цвет
Входной сигнал
Управление сигналом
Контрольно-пропускной пункт
1

Сигнал поворота (левый)
Зеленый
МОЖЕТ
млрд кубометров
(Шлюз)
1)

Многофункциональный переключатель

2)

млрд кубометров

3)

Сбой CAN

2

Сигнал поворота (правый)
Зеленый
МОЖЕТ
млрд кубометров
(Шлюз)
1)

Многофункциональный переключатель

2)

млрд кубометров

3)

Сбой CAN

3

Задний фонарь
Зеленый
МОЖЕТ
млрд кубометров
(Шлюз)
1)

Многофункциональный переключатель

2)

млрд кубометров

3)

Сбой CAN

4

Передний
Противотуманная фара
Зеленый
МОЖЕТ
млрд кубометров
(Шлюз)
1)

Многофункциональный переключатель

2)

млрд кубометров

3)

Сбой CAN

5

Задний противотуманный фонарь
Желтый
МОЖЕТ
млрд кубометров
(Шлюз)
1)

Многофункциональный переключатель

2)

млрд кубометров

3)

Сбой CAN

6

Ближний свет
Зеленый
МОЖЕТ
млрд кубометров
(Шлюз)
1)

Многофункциональный переключатель

2)

млрд кубометров

3)

Сбой CAN

7

Дальний свет
Синий
МОЖЕТ
млрд кубометров
(Шлюз)
1)

Многофункциональный переключатель

2)

млрд кубометров

3)

Сбой CAN

8

Главный символ
Желтый
МОЖЕТ
BSD
1)

BSD-система

2)

Сбой CAN

СКДП
1)

Система TPMS

2)

Сбой CAN

млрд кубометров
1)

Внешние лампы

2)

млрд кубометров

3)

Сбой CAN

Жесткая связь
Отправитель топлива
1)

Отказ датчика топлива

2)

Сбой проводки

Низкая шайба
1)

Датчик уровня омывающей жидкости

2)

Сбой проводки

Цифровой вход
Напоминания, когда сервис проверяет
9

Заряд батареи
Красный
МОЖЕТ
ЕСМ
1)

Система зарядки

2)

Сбой CAN

10

Давление масла
Красный
Жесткая связь
ЕСМ
1)

Система ЭБУ

2)

Жесткая связь

3)

Сбой CAN

11

Проверь двигатель
Желтый
МОЖЕТ
ЕСМ
1)

Система ЭБУ

2)

Сбой CAN

12

Иммобилайзер
Желтый
МОЖЕТ
млрд кубометров
(Шлюз)
1)

Система СМК

2)

млрд кубометров

3)

Сбой CAN

4)

Жесткая связь

13

Ручной тормоз
Тормозная жидкость
ЭБД
ЭПБ
Красный
МОЖЕТ
млрд кубометров
(Шлюз)
ЭБД
ЭПБ
АБС
ТКС
1)

млрд кубометров

2)

Система АБС

3)

Система EPB

4)

Сбой CAN

5)

Выключатель стояночного тормоза

6)

Датчик рычага тормозного масла

14

АБС
Желтый
МОЖЕТ
АБС
1)

Система АБС

2)

Сбой CAN

15

ESC
Желтый
МОЖЕТ
ТКС
1)

Система АБС

2)

Сбой CAN

16

ESC выкл.
Желтый
МОЖЕТ
ТКС
1)

Система АБС

2)

Сбой CAN

17

Автоудержание
Белый
Желтый
Зеленый
МОЖЕТ
ТКС
1)

Система ТКС

2)

Сбой CAN

18

Ремень безопасности
Красный
МОЖЕТ
млрд кубометров
(Шлюз)
1)

млрд кубометров

2)

Сбой CAN

19

Воздушная подушка
Красный
МОЖЕТ
SRSCM
1)

Система SRSCM

2)

Сбой CAN

20

прибыль на акцию
(МДПС)
Красный
МОЖЕТ
МДПС
1)

Система блока MDPS

2)

МДПС Мотор

3)

Сбой CAN

21

СКДП
Желтый
МОЖЕТ
СКДП
1)

Система TPMS

2)

Датчик TPMS

3)

Сбой CAN

22

LDWS
Зеленый
Желтый
Белый
МОЖЕТ
LDWS
1)

Система LDWS

2)

Сбой CAN

23

Предупреждение о топливе
Желтый
Прямой
(Миком)
Топливный сегмент
1)

Отказ датчика топлива

2)

Сбой проводки

24

Дверь открыта
Красный
МОЖЕТ
млрд кубометров
(Шлюз)
1)

млрд кубометров

2)

Сбой CAN

3)

Дверной датчик/переключатель

25

ЭКО
Зеленый
Жесткая связь
ЭКО-режим
1)

Система ЭБУ

2)

Сбой CAN

26

СПОРТ
Желтый
Жесткая связь
СПОРТ режим
1)

Система ЭБУ

2)

Сбой CAN

27

КРУИЗ
Зеленый
МОЖЕТ
ЕСМ
1)

Система ЭБУ

2)

Сбой CAN

28

НАБОР
Зеленый
МОЖЕТ
ЕСМ
1)

Система ЭБУ

2)

Сбой CAN

29

Превышение скорости
Желтый
МОЖЕТ
ЕСМ
1)

ЕСМ

2)

Сбой CAN

30

АЕБ
Желтый
МОЖЕТ
ССС
1)

Система АЕБ

2)

Сбой CAN

31

Охлаждающая вода
температура
Красный
МОЖЕТ
скорая помощь
1.

Система скорой медицинской помощи

2.

Сбой CAN

32

Дизельный сажевый фильтр
(ДПФ)
Желтый
МОЖЕТ
ЕСМ
1)

Система сажевых фильтров

2)

Сбой CAN

33

Уровень масла
Желтый
МОЖЕТ
ЕСМ
1)

ЕСМ

2)

Сбой CAN

34

Водоотделитель
Красный
Жесткая связь
Датчик водоотделителя
1)

Датчик водоотделителя

2)

Сбой проводки

35

АВТО СТОП
Зеленый
Желтый
МОЖЕТ
ЕСМ
1)

ЕСМ

2)

Сбой CAN


2.

КПП (датчик)

НЕТ
Имя
Входной сигнал
Управление сигналом
(Блок/датчик)
Контрольно-пропускной пункт
1
Спидометр
C-CAN
АБС/ESC
1. Система АБС
2. Отказ линии CAN
2
Тахометр
C-CAN
ЕСМ
1. ЕСМ
2. Отказ линии CAN
3
Температура охлаждающей воды
C-CAN
ЕСМ
1. ЕСМ
2. Отказ линии CAN
4
Топливо
Жесткий провод
Топливный шлифовальный станок
1. Неисправность датчика топлива
2. Неисправность проводки

Диагностика с помощью KDS/GDS

1.

В электрической системе тела неисправность можно быстро диагностировать с помощью система диагностики автомобиля (KDS/GDS).

Диагностическая система (KDS/GDS) предоставляет следующую информацию.

(1)

Самодиагностика: проверка неисправности и кодового номера (DTC)

(2)

Текущие данные: проверка состояния входных/выходных данных системы.

(3)

Проверка срабатывания: Проверка состояния работы системы

(4)

Дополнительная функция: Управление другими функциями, включая систему настройка параметров и регулировка нулевой точки

2.

Выберите «Модель автомобиля» и «Кластерный модуль (CLU)» для проверки. заказать проверку автомобиля тестером

3.

Выберите меню «Текущие данные» для поиска текущего состояния ввода/вывода. данные.

4.

Чтобы принудительно активировать входное значение проверяемого модуля, выберите опция «Проверка срабатывания»

Вариантное кодирование CLU

После замены кластера на новый необходимо выполнить «Вариантное кодирование». процедура.

1.

Подключите кабель KDS/GDS к разъему канала передачи данных на стороне водителя. нижней панели аварийной площадки, включите питание KDS/GDS.

2.

Выберите модель и «BCM».

3.

Выберите режим кодирования Variant для выполнения.

4.

Если коды неисправностей возникли при выполнении вариантного кодирования, попробуйте Кодирование варианта CLU снова после проверки состояния установки системы CLU.

Индикаторы и датчики
Поиск неисправностей Поиск неисправностей Элемент ошибки Симптом отказа Пункты проверки Подробные проверки Соответствующие части/ Компонент ...
Бесключевой доступ и охранная сигнализация
Технические характеристики Спецификация Элемент Спецификация Источник питания 3 В Рабочая Температура -22 - 176°F ( ...
Дополнительная информация:

Руководство по эксплуатации Kia Rio 2017-2023 YB: Аварийное открытие двери багажного отделения


Ваш автомобиль оборудован рычагом аварийной разблокировки двери багажного отделения, расположенным в нижней части задней двери. Если кто-то непреднамеренно заперт в багаже купе. Заднюю дверь можно открыть, выполнив следующие действия: 1. Вставьте механический ключ в отверстие. 2. Нажмите на механический ключ...

Kia Rio 2017-2023 YB Руководство по обслуживанию: Буксировка


Общая информация Буксировка Если автомобиль необходимо отбуксировать, вызовите профессиональную службу эвакуации. Никогда не буксировать транспортное средство только на веревке или цепи, поскольку это чрезвычайно опасно. Аварийная буксировка Существует три популярных способа буксировки автомобиля: – Платформа: ...