Kia Picanto: Система запуска/стартер

Руководство по ремонту и обслуживанию Kia Picanto JA 2017-2023 гг. / Электрическая система двигателя / Стартовая система / Стартер

Технические характеристики
Спецификация
Стартер
▷12 В, 1,2 кВт: только ISG
Элемент
Спецификация
Номинальное напряжение
12 В, 1,2 кВт
Количество зубьев шестерни
13
Производительность
[Без нагрузки, 11,5 В]
Ампер
Макс. 117 А
Скорость
Мин. 3200 об/мин

▷12 В, 0,85 кВт: НЕ ISG
Элемент
Спецификация
Номинальное напряжение
12 В, 0,85 кВт
Количество зубьев шестерни
13
Производительность
[Без нагрузки, 11,5 В]
Ампер
Макс. 85 А
Скорость
Мин. 3700 об/мин

Компоненты и расположение компонентов
Компонент

1. Передний корпус
2. Стопорное кольцо
3. Стопор
4. Обгонная муфта в сборе
5. Внутренняя шестерня в сборе
6. Узел планетарного вала
7. Планетарная передача в сборе
8. Упаковка
9. Щит
10. Рычажная пластина
11. Набивка рычага
12. Рычаг
13. Магнитный переключатель в сборе
14. Сборка арматуры
15. Хомут в сборе
16. Сборка щеткодержателя
17. Сквозной болт

Описание и работа
Описание
пусковая система состоит из аккумулятора, стартера, электромагнитного выключателя, замок зажигания, переключатель блокировки (A/T), переключатель педали сцепления (M/T), замок зажигания, соединительные провода и кабель аккумуляторной батареи.
Когда ключ зажигания поворачивается в положение пуска, протекает ток и возбуждает электромагнитную катушку стартера.
Когда питание подается, плунжер соленоида и рычаг переключения сцепления активируется, и шестерня сцепления входит в зацепление с кольцом, закрывая контакты и проворачивание стартера.
В во избежание повреждений, вызванных чрезмерным вращением стартера якоря при запуске двигателя происходит обгон ведущей шестерни сцепления.
В В сочетании с функцией ISG стартер должен отлично работать. дело больше работы. Поэтому стартер настроен на значительно большее количество пусковых циклов. Компоненты стартер был адаптирован к более высоким требованиям.

1. Соленоид
2. Щетка в сборе
3. Арматура
4. Обгонная муфта

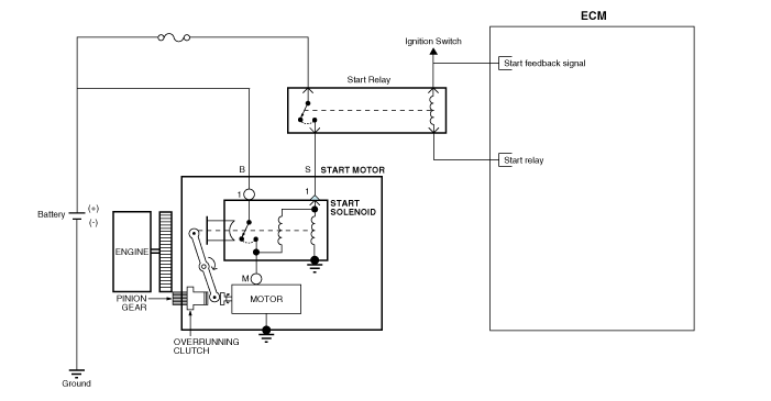
Принципиальные диаграммы
Принципиальная электрическая схема

Процедуры ремонта
Удаление
1.
Выключите зажигание и отсоедините отрицательную (-) клемму аккумуляторной батареи.
2.
Снимите воздухоочиститель.
(См. Механическая система двигателя — «Воздушный фильтр»)
3.
Снимите впускной коллектор.
(См. Механическая система двигателя — «Впускной коллектор»)
4.
Снимите гайку крепления клеммы "В" соленоида стартера (В), а затем отсоедините кабель стартера и разъем ST (А).
Момент затяжки :
9,8–11,8 Н·м (1,0–1,2 кгс·м, 7,2–8,7 фунт-фут)

5.
Выверните болты крепления стартера и снимите стартер (А).
Момент затяжки :
42,2–53,9 Н·м (4,3–5,5 кгс·м, 31,1–39,8 фунт·фут)

Монтаж
1.
Установите в порядке, обратном снятию.
Сборка
1.
Соберите в порядке, обратном разборке.
осмотр
Проверка и испытание арматуры
1.
Снимите стартер.
2.
Разберите стартер, как показано в начале этой процедуры.
3.
Осмотреть якорь на предмет износа или повреждения от контакта с постоянным магнитом. При наличии износа или повреждений замените якорь.

4.
Проверять поверхность коммутатора (А). Если поверхность загрязнена или обожжена, наждачной бумагой или на токарном станке в соответствии со следующими спецификациями, или обработайте наждачной бумагой #500 или #600 (B).

5.
Проверьте диаметр коллектора. Если диаметр ниже предельно допустимого, замените якорь.
Диаметр коммутатора
Стандартный (новый): 33,0 мм (1,2992 дюйма)
Предел обслуживания: 32,4 мм (1,2756 дюйма)

6.
Измерьте биение коллектора (А).
Если биение коллектора находится в допустимых пределах, проверьте коллектор на наличие угольной пыли или латунной стружки между сегментами.
Если биение коллектора не соответствует эксплуатационному пределу, замените якорь.
Биение коммутатора
Стандартный (новый): 0,02 мм (0,0008 дюйма), макс.
Предел обслуживания: 0,05 мм (0,002 дюйма)

7.
Проверять глубина слюды (A). Если слюда слишком высокая (B), подрежьте слюду с помощью ножовочное полотно на нужную глубину. Срежьте всю слюду (С) между сегменты коммутатора. Подрез тоже не должен быть слишком мелким. узкий или V-образный (D).
Глубина слюды коммутатора
Стандартный (новый): 0,5 мм (0,0197 дюйма)
Предел: 0,2 мм (0,0079 дюйма)

8.
Проверять для непрерывности между сегментами коммутатора. Если открытый между любыми сегментами существует цепь, замените якорь.

9.
Проверять с помощью омметра убедитесь, что между коммутатором (A) отсутствует непрерывность и сердечником катушки якоря (В), а между коммутатором и якорем вал (С). При наличии непрерывности замените якорь.

Осмотрите стартовую щетку
Изношенные или пропитанные маслом щетки следует заменить.

установите новые щетки, наденьте полоску наждачной бумаги #500 или #600 с зернистостью стороной вверх, между коллектором и каждой щеткой, и плавно поверните арматура. Контактная поверхность щеток будет отшлифована до одинакового контур как коммутатор.
Тест держателя стартовой щетки
1.
Делать убедитесь, что между (+) щеткодержателем (A) и (-) нет электропроводности. пластина (В). При наличии непрерывности замените узел щеткодержателя.

Используйте трубку (C) подходящего размера, чтобы щетки не выпадали из щеткодержателя.
Осмотрите обгонную муфту
1.
Сдвиньте обгонную муфту вдоль вала.
Замените, если он не скользит плавно.
2.
Поверните обгонную муфту в обе стороны.
Проверять что он фиксируется в одном направлении и плавно вращается в обратном направлении. Если оно не блокируется в любом направлении или блокируется в обоих направлениях, замените это.

3.
Если ведущая шестерня стартера изношена или повреждена, замените обгонную муфту в сборе. (Снаряжение отдельно не продается.)
Проверьте состояние зубчатого венца маховика или гидротрансформатора, если зубья ведущей шестерни стартера повреждены.
Уборка
1.
Не погружайте детали в очищающий растворитель.
Погружение узла ярма и/или якоря может привести к повреждению изоляции. Протирайте эти части только тканью.
2.
Не погружайте привод в чистящий растворитель.
Обгонная муфта предварительно смазана на заводе, и растворитель смывает смазку с муфты.
3.
Привод можно чистить щеткой, смоченной чистящим растворителем, и вытирать насухо тканью.
Стартовая система
Описание и работа Описание пусковая система состоит из аккумулятора, стартера, электромагнитного выключателя, замок зажигания, переключатель блокировки (A/T), переключатель педали сцепления (M/T), зажигание ло...
Реле стартера
Процедуры ремонта осмотр 1. Выключите зажигание и отсоедините отрицательную (-) клемму аккумуляторной батареи. 2. Снимите крышку блока предохранителей. 3. Снимите реле стартера (А). 4. Проверить наличие ко...
Дополнительная информация:

Руководство по эксплуатации Kia Picanto JA 2017-2023: Лампа фары (ближний/дальний свет) замена (фара типа B)


1. Откройте капот. 2. Снимите крышку лампы фары. повернув его против часовой стрелки. 3. Отсоедините лампу фары. розетка-разъем. 4. Выньте патрон лампы из фару в сборе, повернув патрон лампы против часовой стрелки, пока выступы на патроне лампы совмещены со слоу...

Руководство по ремонту и обслуживанию Kia Picanto JA 2017-2023: Моторчик заднего омывателя


Процедуры ремонта осмотр 1. Подключив двигатель омывателя к бачку, наполните бачок водой. До заполнив бак-накопитель водой, проверьте фильтр на наличие посторонних материала или загрязнения. при необходимости очистите фильтр. 2.Удалите ...