Kia Picanto: Система смазки / Моторное масло

Руководство по ремонту и обслуживанию Kia Picanto JA 2017-2023 гг. / Механическая система двигателя / Система смазки / Машинное масло

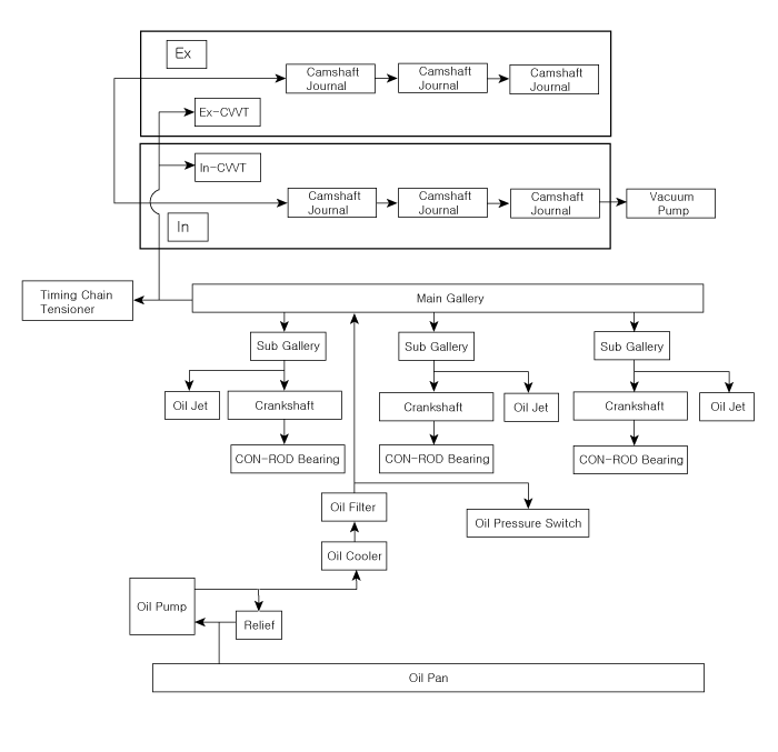
Диаграмма потока
Диаграмма потока

Процедуры ремонта
Замена моторного масла и фильтра
Продолжительный повторный контакт с минеральным маслом приведет к удалению натуральные жиры из кожи, что приводит к сухости, раздражению и дерматит. Кроме того, отработанное моторное масло содержит потенциально вредные загрязнения, которые могут вызвать рак кожи.
Упражнение осторожность, чтобы свести к минимуму продолжительность и частоту контакта ваша кожа к отработанному маслу. Носите защитную одежду и перчатки. Вымойте тщательно промойте кожу водой с мылом или используйте безводный очиститель для рук, чтобы удалить отработанное моторное масло. Не используйте бензин, разбавитель или растворитель.
В целях защиты окружающей среды утилизируйте отработанное масло и масляный фильтр только в специально отведенных местах.
1.
Слейте моторное масло.
(1)
Снимите крышку маслозаливной горловины.
(2)
Снимите пробку слива масла (А) и слейте масло в емкость.

2.
Замените масляный фильтр (А).
(1)
С помощью SST (09263-02000) снимите масляный фильтр (A).
(2)
Проверьте и очистите поверхность установки масляного фильтра.
(3)
Убедитесь, что номер детали нового масляного фильтра такой же, как у предыдущего.
(4)
Нанесите чистое моторное масло на прокладку нового масляного фильтра.
(5)
Слегка ввинтите масляный фильтр на место и затяните его, пока прокладка не коснется седла.
(6)
Затяните его с моментом, указанным ниже.
Момент затяжки :
11,8–15,7 Н·м (1,2–1,6 кгс·м, 8,7–11,6 фунт-фут)

3.
Установите пробку сливного отверстия (А) с новой прокладкой.
Момент затяжки :
34,3–44,1 Н·м (3,5–4,5 кгс·м, 25,3–32,5 фунт·фут)

4.
Залейте новое моторное масло, предварительно сняв датчик уровня моторного масла.
Емкость масла
Общий :
3,9 л (1,03 галлона США, 4,12 кварты США, 3,43 литр кварты)
Маслосборник :
3,3 л (0,87 галлона США, 3,49 кварты США, 2,90 литра кварты)
Слить и заполнить, включая масляный фильтр:
3,6 л (0,95 галлона США, 3,80 кварты США, 3,17 литра кварты)
5.
Установите крышку маслозаливной горловины.
6.
Запустите двигатель и проверьте, нет ли утечек масла.
7.
Повторно проверьте уровень моторного масла.
8.
К сбросить межсервисный интервал до рекомендуемого пробега, см. раздел сервисного режима в руководстве пользователя для процедуры (если применимый).
осмотр
1.
Проверьте качество моторного масла.
Проверьте качество масла, попадание воды, обесцвечивание или разжижение.
Если качество явно плохое, замените масло.
2.
Проверьте уровень моторного масла.
После прогревая двигатель в течение пяти минут, остановите двигатель и проверьте уровень масла. Уровень должен быть между отметками «L» и «F» на щуп.
Если уровень низкий, проверьте наличие утечек масла и долейте масло между отметками «L» и «F» на щупе.
Выбор моторного масла
Рекомендация
Для Индии, Ближнего Востока, Ирана, Ливии, Алжира, Судана, Марокко, Туниса, Египта
- API SM и ILSAC GF-4 или выше / 5W-30
- АСЕА А5/В5/5W-30
Для Австралии общий экспорт
- АСЕА А5/В5/5W-30
Для Европы
- API SN и ACEA C2 / 0W-30
Допустимая марка масла
- API SL или выше
- ILSAC GF-3 или выше
- АСЕА А3/В3 или А3/В4
Допустимая вязкость масла по SAE

Для наилучших характеристик и максимальной защиты при всех типах операций выбирайте только те смазочные материалы, которые:
1)
Удовлетворяют требованиям классификации API, ILSAC или ACEA.
2)
Иметь надлежащий номер класса SAE для ожидаемого диапазона температур окружающей среды.
3)
Смазочные материалы которые не имеют ни номера класса SAE, ни API, ILSAC или ACEA служебная классификация на контейнере не должна использоваться.
Система смазки
...
Датчик давления масла
Процедуры ремонта Снятие и установка 1. Снимите крышку моторного отсека. (См. Двигатель и трансмиссия в сборе — «Под крышкой моторного отсека») 2. Снимите давление масла...
Дополнительная информация:

Руководство по ремонту и обслуживанию Kia Picanto JA 2017-2023: Тормозная система


Технические характеристики Технические характеристики Элемент Спецификация Главный цилиндр Тип Одноцилиндровый внутренний диаметр Ø 20,64 мм (0,812 дюйма) Ход поршня 33 ± 1 мм (1,29 ± 0,039 дюйма) Датчик уровня жидкости Предусмотрен Усилитель тормозов Тип 9 дюймов Одиночный Коэффициент усиления ...

Руководство по эксплуатации Kia Picanto JA 2017-2023: Если двигатель перегревается


Если ваш термометр показывает перегрева, вы почувствуете потерю питания или услышать громкий звон или стук, двигатель, вероятно, слишком горячий. Если это произойдет, вы должны: 1. Сверните с дороги и остановитесь, как только как это безопасно сделать. 2. Установите рычаг переключения передач в положение P (автоматическая тр ...