Kia Stonic: Doppelkupplungsgetriebe Steuerung / Sperrschalter

Ремонт Kia Stonic (YB) / DCT (Doppelkupplungsgetriebe)-Система / Doppelkupplungsgetriebesteuerung / Шперршальтер

Bauteile und bauteile-Übersicht
BAUTEILE-ÜBERSICHT

1. Шперршальтер
2. Мануэль Шальтебель


Технические данные
СПЕЦИФИКАЦИЯ

Поз.
СПЕЦИФИКАЦИЯ
Стромверсоргунг
12 В
Ausgangssignaltyp
Комбинация Ausgangssignalen

Signalcodetabelle


п
P-R
р
Р-Н
Н
Н?Д
Д
Сигнал "1"
12 В
12 В
0
0
0
0
0
Сигнал "2"
0
12 В
12 В
12 В
0
0
0
Сигнал "3"
0
0
0
12 В
12 В
12 В
0
Сигнал "4"
0
0
0
0
0
12 В
12 В

Beschreibung und bedienung
Beschreibung

Der Sperrschalter ist oben auf dem Getriebe angebracht und über den Schaltzug mit dem Schalthebel verbunden.

Sperrschaltersignale (S1, S2, S3, S4) werden entsprechend der Wählhebelsteuerung das TCM übertragen.

Schematische darstellungen
Шальтплан

Фелерзух
Фелерзух

Репаратурверфарен
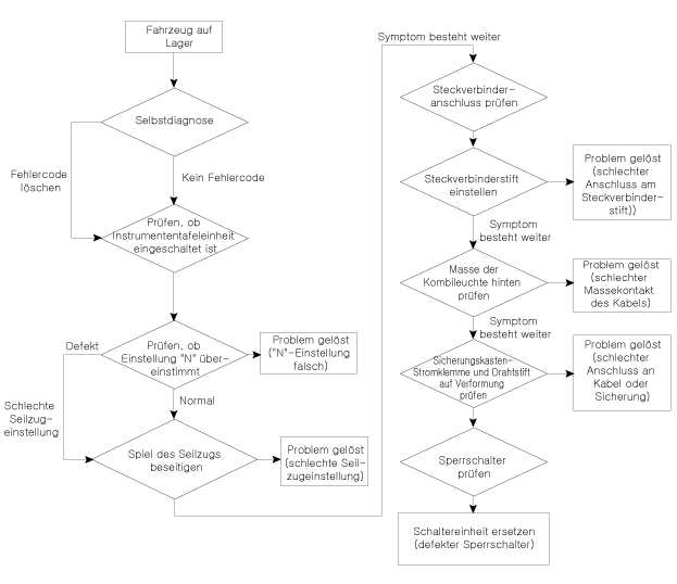
ПРЮФУНГ

Die folgenden Punkte unter Bezugnahme auf das Ablaufdiagramm für die Überprüfung überprüfen.

( Зие Сперршальтер - "Фелерзухе")

1.

Die Fehlercodes (DTC) mit dem KDS prüfen.

2.

Prüfen ob die Bereichseinstellung "N" correkt ist.

(Зие Сперршальтер - "Эйнбау")

3.

Das Spiel des Schaltzugs überprüfen.

(Зихе Шальцуг — «Эйнбау»)

4.

Steckverbinder der Lambdasonde prüfen.

(1)

Den Steckverbinder sorgfältig auf Lockerheit, mangelhaften Anschluss, Verbiegung, Korrosion, Verschmutzung, Verschließ und Beschädigung prüfen.

(2)

Zündung "einschalten" und Motor "ausschalten" und den Strom sowie die Spannung zwischen Sperrschalterkreis und Masse messen.

Спецификация: ок. 12 В

5.

Massezustand де Heckkombileuchtenkreises prüfen.

6.

Zustand der Kabelverbindung der Sicherungskasten-Stromklemme und der Sicherungsleuchte prüfen.

(1)

Prüfen, ob der Sicherungshalter abgetrennt ist, und sicherstellen, dass Halter die Sicherung fest fixiert.

(2)

Eine Prüfsicherung anbringen, um den korrekten Anschluss zu prüfen.

(3)

Prüfen, ob die Sicherung beschädigt ist.

7.

Das Signal des Sperrschalterkreises prüfen.

(1)

Zündung "einschalten" и Motor "ausschalten".

(2)

Die Spannungen zwischen den einzelnen Signalklammen und der Karosseriemasse in den einzelnen Stufen (P, R, N, D) messen.

Спецификация: ок. 12 В

Signalcodetabelle


п
P-R
р
Р-Н
Н
Н?Д
Д
Сигнал "1"
12 В
12 В
0
0
0
0
0
Сигнал "2"
0
12 В
12 В
12 В
0
0
0
Сигнал "3"
0
0
0
12 В
12 В
12 В
0
Сигнал "4"
0
0
0
0
0
12 В
12 В

Аусбау
1.

Wählhebel auf Позиция "N" звездная.

2.

Luftfiltereinheit ausbauen.

(Siehe Kapitel Motormechanik - "Люфтфильтр")

3.

Sperrshalterstecker (A) abklemmen.

4.

Befestigungsmutter (B) des Schaltzugs lösen.

5.

Manuellen Steuerhebel (A) entfernen.

6.

Sperrschalter (A) ausbauen.

Эйнбау
1.

Sicherstellen, dass sich der Wählhebel в положении "N" befindet.

2.

Шперршальтер (А) Монтьерен.

Die Befestigungsschrauben des Sperrschalters nur leicht anziehen, sodass noch notwendige Einstellungen vorgenommen werden können.

3.

Мануэль Штойерхебель (А) Эйнбауэн.

Die Mutter des manuellen Steuerhebels nur leicht festziehen, sodass noch notwendige Einstellungen vorgenommen werden können.

4.

Die Bohrung (B) im manuellen Steuerhebel auf die Bohrung (A) der Position "N" des Sperrschalters ausrichten, dann den Sperrschalter-Führungsstift (09480-A3800) айнсетцен.

5.

Die Mutter (A) des manuellen Hebels auf das vorgegebene Drehmomente anziehen.

Anzugsdrehmoment:

17,7 ~ 24,5 Нм (1,8 ~ 2,5 кгм)

6.

Die Befestigungsschrauben (B) des Sperrschalters auf das vorgegebene Drehmoment anziehen.

Anzugsdrehmoment.

9,8 ~ 11,8 Нм (1,0 ~ 1,2 кгм)

7.

Spezialwerkzeug (09480-A3800) aus der Einstellbohrung entfernen.

8.

Sperrshalterstecker (A) einstecken.

9.

Die Mutter (A) шкафчик в свободном доступе.

Die Mutter leicht anziehen, sodass noch notwendige Einstellungen vorgenommen werden können.

10.

Zunächst das Spiel durch Drücken des Schaltzugs in Pfeilrichtung beseitigen und dann die Mutter (A) auf das vorgegebene Anzugsdrehmoment anziehen.

Anzugsdrehmoment:

9,8 - 11,8 Нм (1,0 - 1,5 кгм)

11.

Luftfiltereinheit ausbauen.

(Siehe Kapitel Motormechanik - "Люфтфильтр")

Eingangsdrehzahlsensor 2
Bauteile und bauteile-Übersicht BAUTEILE-ÜBERSICHT 1. Eingangsdrehzahlsensor 1 (Ungerade) 2. Датчик Eingangswellen-Drehzahlsensor 2 (Жераде) Техн...
Вельхебель
Bauteile und bauteile-Übersicht BAUTEILE-ÜBERSICHT 1. Schalthebelknauf и Schalthebelmanschette 2. Шалтебелейнхейт 3. Шальцуг Ремонт ...
Дополнительная информация:

Kia Stonic (YB) Betriebsanleitung: 2. Regelung der Kraftstoffdampfrückführung


Das Kraftstoffdampfrückführungssystem verhindert, dass Kraftstoffdämpfe in die Umgebungsluft entweichen. Aktivkohlebehälter Kraftstoffdämpfe, die im Kraftstofftank erzeugt werden, werden im Aktivkohlekanister Борд поглощает и gespeichert. Bei laufendem Motor werden умри крафт...