Kia Stonic: Датчики и датчики / Комбинация приборов

Руководство по ремонту Kia Stonic (YB) / Хромированное внутреннее зеркало заднего вида с электроприводом / индикаторы и стрелочные индикаторы / Блок приборов

Компоненты и обзор компонентов
ОБЗОР КОМПОНЕНТОВ
[Тип по умолчанию ("3,5")]

[Тип контроля("3.5")]

НАЗНАЧЕНИЕ ШТЕКЕРНЫХ КЛЕММ

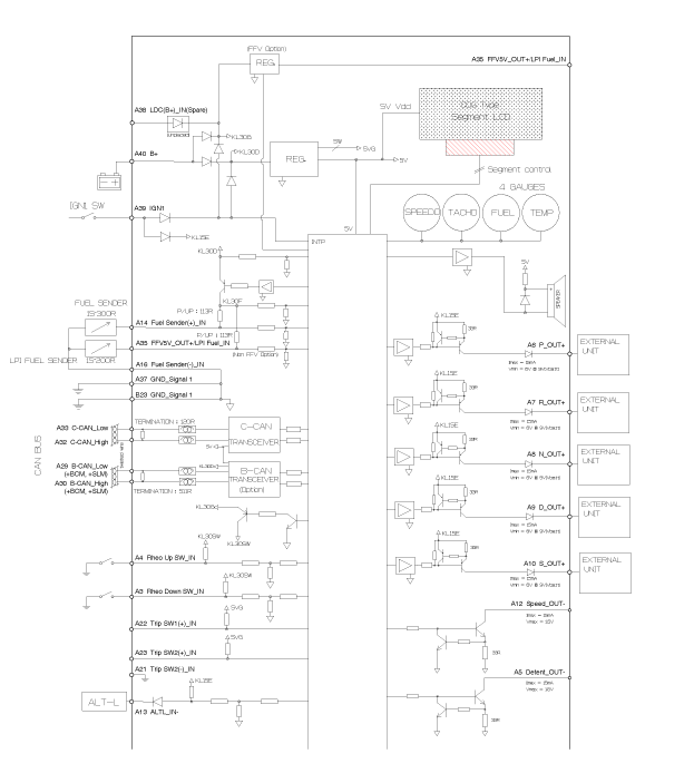
РАЗЪЕМ А


Нет.
Описание
Нет.
Описание
1
Размеры
21
Выключатель отключения (-)
2
осветительные приборы (-)
22
Выключатель 1 (+)
3
Вход переключателя реостата (вниз)
23
Выключатель 2 (+)
4
Вход переключателя реостата (вверх)
24
Входной сигнал Активный переключатель ECO
5
отдых
25
Переключатель режима привода_вход
6
Автоматическая коробка передач (положение «Р»)
26
МТ (положение «R»)
7
Автоматическая коробка передач (положение «R»)
27
-
8-й
Автоматическая коробка передач (положение «N»)
28
Низкий уровень омывателя_Input
9
Автоматическая коробка передач (положение «D»)
29
CAN кузова (низкий уровень)
10
Автоматическая коробка передач (положение «S»)
30
CAN кузова (высокий)
11
Вход иммобилайзера
31
Генератор_выход
12
Выход датчика скорости автомобиля
32
Шасси CAN [высокий]
13
вход генератора
33
Шасси CAN [Низкий]
14
Входной сигнал датчика бака (-)
34
Вне temp_Input
15
Ввод скорости автомобиля
35
FFV 5В(+)_выход
LPI Fuel_Input
16
Входной сигнал датчика бака (-)
36
Вход, индикатор обогрева рулевого колеса
17
Водоотделитель (+)_Ввод
37
Размеры
18
ПОДУШКА БЕЗОПАСНОСТИ (+)_Ввод
38
Батарея LDC (+)_вход
19
Переключатель давления масла_Input
39
IGN1
20
Задний фонарь входного сигнала
40
батарея (+)

ЗАГЛУШКА Б


Нет.
Описание
Нет.
Описание
1
Лампа указателя поворота (правая)_Input
17
Выключатель стояночного тормоза (-)_вход
2
Лампа указателя поворота (левая)_Input
18
Переключатель переднего переключателя (-)_Input /
Выключатель обогрева стекла (-)_Вход
3
Фара (высокая) (+)_вход
19
Выключатель ремня безопасности водителя (-)_вход
4
Фара (низкая) (+)_вход
20
Выключатель вспомогательного ремня безопасности (-)_Input
5
Передняя противотуманная фара (+)_Ввод
21
Вспомогательный переключатель коврика сиденья (-)_Input
6
Задний противотуманный фонарь (+)_Вход
22
Переключатель открытия люка (-)_вход
7
Переключатель задних противотуманок (-)_Input
23
Размеры
8-й
Переключатель открытия двери (-)_вход
24
Форсунка омывателя с подогревом (-)_выход
9
Выключатель открытия двери со стороны водителя (-)_Input
25
Реле заднего обогревателя (-)_выход
10
Переключатель открытия багажника (-)_вход
26
Реле переднего делителя (-)_Выход/
Реле обогрева стекла (-)_выход
11
Выключатель открытия капота (-)_вход
27
Индикатор вспомогательного ремня безопасности (-)_выход
12
Ключ в переключателе (-)_Input
28
Реле задних фонарей (-)_выход
13
Выключатель задних фонарей (-)_вход
29
Задний индикатор SBR SYNC(-)_Output
14
Переключатель обогревателя заднего стекла (-)_вход
30
-
15
Задний зуммер SBR (-)_вход
31
-
16
Переключатель тормозного масла (-)_вход
32
-

Схематические изображения
принципиальная электрическая схема
[Общая цель]

[Общий мониторинг]

описание и работа
Описание

Схема сети связи

СОКРАЩЕНИЕ
ОБЪЯСНЕНИЕ
АКУ
Блок управления подушками безопасности
АВН
Основной блок (аудио/AVN)
B-CAN
Body CAN (локальная сеть контроллеров)
млрд кубометров
Модуль управления кузовом
B.C.W
Предупреждение о столкновении в слепых зонах
C-CAN
Шасси CAN (локальная сеть контроллеров)
КУП
Модуль комбинации приборов
ESC
Электронная программа стабилизации
Операционные системы.
система управления двигателем
ФПКМ
Модуль управления топливным насосом
LDW
предупреждение о выходе из полосы движения
M_CAN
Сеть мультимедийных контроллеров
МДПС
Моторизованный усилитель руля
МФС
комбинированный переключатель
P_CAN
CAN силовой агрегат
ПГС
система помощи при парковке
САС
датчик угла поворота руля
СМК
смарт-ключ
ТКУ
Блок управления коробкой передач
СКДП
система предупреждения о давлении в шинах
вдк
Динамическое управление автомобилем
РАЗДЕЛ
антиблокировочная система

вариантное кодирование комбинации приборов

Поскольку у автомобиля больше опций (ESC, MDPS и т. д.), приборная панель предлагает дополнительные дисплеи для информации о выбранных параметрах.

По этой причине при замене приборной панели мы должны знать какие опции есть у автомобиля.

При замене приборной панели программирование должно быть выполнено соответствующим образом который касается того, какие опции требуются для соответствующего автомобиля становиться.

Это называется вариантным кодированием.

процедуры ремонта
расширение

Наденьте перчатки, чтобы защитить руки.

Для снятия обмотайте отвертку или съемник скотчем, чтобы никакие компоненты не были повреждены.

1.

Отсоедините кабель заземления аккумуляторной батареи.

2.

Снимите кожух панели приборов.

(См. Кузов — «Приборная панель»)

3.

Ослабьте крепежные винты, затем снимите комбинированный счетчик (А).

4.

Отсоедините разъем комбинированного счетчика (А), затем снимите комбинированный счетчик.

монтаж
1.

После подключения разъемов кластера кластер установить.

2.

Вставьте крышку панели приборов.

3.

Подключите отрицательный (-) полюс батареи.

После замены комбинации приборов необходимо выполнить вариантное кодирование. выполняться.

ТЕСТ
1.

КПП (контрольная лампа)

Для получения подробной информации об условиях ошибок и рабочих условиях см. инструкцию по эксплуатации.

НЕТ
значок ссылки
НАЗНАЧЕНИЕ
Цвет
сигнальный вход
управление сигналом
контрольно-пропускной пункт
1

Левый поворотник)
ЗЕЛЕНЫЙ
МОЖЕТ
млрд кубометров
(шлюз)
1)

многофункциональный переключатель

2)

млрд кубометров

3)

CAN неисправность

2

правый поворотник)
ЗЕЛЕНЫЙ
МОЖЕТ
млрд кубометров
(шлюз)
1)

многофункциональный переключатель

2)

млрд кубометров

3)

CAN неисправность

3

задний свет
ЗЕЛЕНЫЙ
МОЖЕТ
млрд кубометров
(шлюз)
1)

многофункциональный переключатель

2)

млрд кубометров

3)

CAN неисправность

4

ПЕРЕДНИЙ
ПРОТИВОТУМАННЫЕ ОГНИ
ЗЕЛЕНЫЙ
МОЖЕТ
млрд кубометров
(шлюз)
1)

многофункциональный переключатель

2)

млрд кубометров

3)

CAN неисправность

5

задний противотуманный фонарь
ЖЕЛТЫЙ
МОЖЕТ
млрд кубометров
(шлюз)
1)

многофункциональный переключатель

2)

млрд кубометров

3)

CAN неисправность

6

ЗАТЕМНЕННЫЕ ФАРЫ
ЗЕЛЕНЫЙ
МОЖЕТ
млрд кубометров
(шлюз)
1)

многофункциональный переключатель

2)

млрд кубометров

3)

CAN неисправность

7

Дальний свет
Синий
МОЖЕТ
млрд кубометров
(шлюз)
1)

многофункциональный переключатель

2)

млрд кубометров

3)

CAN неисправность

8-й

главная иконка
ЖЕЛТЫЙ
МОЖЕТ
BSD
1)

BSD-система

2)

CAN неисправность

СКДП
1)

система TPMS

2)

CAN неисправность

млрд кубометров
1)

наружное освещение

2)

млрд кубометров

3)

CAN неисправность

Жесткий
Указатель уровня топлива
1)

Неисправность датчика бака

2)

Неисправность проводки

СТИРАТЬ НИЗКИЙ
1)

датчик уровня омывающей жидкости

2)

Неисправность проводки

ЦИФРОВОЙ ВХОД
Предупреждение об интервале обслуживания
9

Зарядить аккумулятор
Красный
МОЖЕТ
ЕСМ
1)

Система зарядки

2)

CAN неисправность

10

LPRINT
Красный
Жесткий
ЕСМ
1)

ECM-система

2)

Жесткий

3)

CAN неисправность

11

Проверь двигатель
ЖЕЛТЫЙ
МОЖЕТ
ЕСМ
1)

ECM-система

2)

CAN неисправность

12

иммобилайзер
ЖЕЛТЫЙ
МОЖЕТ
млрд кубометров
(шлюз)
1)

система СМК

2)

млрд кубометров

3)

CAN неисправность

4)

Жесткий

13

Стояночный тормоз
тормозная жидкость
ЭБД
ЭПБ
Красный
МОЖЕТ
млрд кубометров
(шлюз)
ЭБД
ЭПБ
РАЗДЕЛ
ТКС
1)

млрд кубометров

2)

СИСТЕМА АБС

3)

система EPB

4)

CAN неисправность

5)

Выключатель стояночного тормоза

6)

Датчик уровня тормозной жидкости.

14

РАЗДЕЛ
ЖЕЛТЫЙ
МОЖЕТ
РАЗДЕЛ
1)

СИСТЕМА АБС

2)

CAN неисправность

15

ESC
ЖЕЛТЫЙ
МОЖЕТ
ТКС
1)

СИСТЕМА АБС

2)

CAN неисправность

16

ВЫКЛ.
ЖЕЛТЫЙ
МОЖЕТ
ТКС
1)

СИСТЕМА АБС

2)

CAN неисправность

17

Автоудержание
БЕЛЫЙ
ЖЕЛТЫЙ
ЗЕЛЕНЫЙ
МОЖЕТ
ТКС
1)

система ТКС

2)

CAN неисправность

18

ремень безопасности
Красный
МОЖЕТ
млрд кубометров
(шлюз)
1)

млрд кубометров

2)

CAN неисправность

19

ВОЗДУШНАЯ ПОДУШКА
Красный
МОЖЕТ
SRSCM
1)

система SRSCM

2)

CAN неисправность

20

прибыль на акцию
[МДПС]
Красный
МОЖЕТ
МДПС
1)

блок МСПП

2)

двигатель мдпс

3)

CAN неисправность

21

СКДП
ЖЕЛТЫЙ
МОЖЕТ
СКДП
1)

система TPMS

2)

Датчик TPMS

3)

CAN неисправность

22

LDW
ЗЕЛЕНЫЙ
ЖЕЛТЫЙ
БЕЛЫЙ
МОЖЕТ
LDW
1)

система LDW

2)

CAN неисправность

23

таймер предупреждения о топливе
ЖЕЛТЫЙ
Прямой
(Миком)
топливный сегмент
1)

Неисправность датчика бака

2)

Неисправность проводки

24

открытая дверь
Красный
МОЖЕТ
млрд кубометров
(шлюз)
1)

млрд кубометров

2)

CAN неисправность

3)

Дверной датчик/переключатель

25

ЭКО
ЗЕЛЕНЫЙ
Жесткий
ЭКО-режим
1)

ECM-система

2)

CAN неисправность

26

ВИДЫ СПОРТА
ЖЕЛТЫЙ
Жесткий
спортивный режим
1)

ECM-система

2)

CAN неисправность

27

КРУИЗ
ЗЕЛЕНЫЙ
МОЖЕТ
ЕСМ
1)

ECM-система

2)

CAN неисправность

28

НАБОР
ЗЕЛЕНЫЙ
МОЖЕТ
ЕСМ
1)

ECM-система

2)

CAN неисправность

29

ПРЕВЫШЕНИЕ СКОРОСТИ
ЖЕЛТЫЙ
МОЖЕТ
ЕСМ
1)

ЕСМ

2)

CAN неисправность

30

АЕБ
ЖЕЛТЫЙ
МОЖЕТ
ССС
1)

система АЕВ

2)

CAN неисправность

31

охлаждающая жидкость
температура
Красный
МОЖЕТ
Операционные системы.
1.

система скорой медицинской помощи

2.

CAN неисправность

32

Дизельный сажевый фильтр
[ДПФ]
ЖЕЛТЫЙ
МОЖЕТ
ЕСМ
1)

система сажевого фильтра

2)

CAN неисправность

33

маслостойка
ЖЕЛТЫЙ
МОЖЕТ
ЕСМ
1)

ЕСМ

2)

CAN неисправность

34

водоотделитель
Красный
Жесткий
датчик водоотделителя
1)

датчик водоотделителя

2)

Неисправность проводки

35

Автоматическая остановка
ЗЕЛЕНЫЙ
ЖЕЛТЫЙ
МОЖЕТ
ЕСМ
1)

ЕСМ

2)

CAN неисправность


2.

контрольная точка

НЕТ
НАЗНАЧЕНИЕ
сигнальный вход
управление сигналом
(блок / датчик)
контрольно-пропускной пункт
1
СПИДОМЕТР
C-CAN
АБС/ESC
1) Система АБС
2. Неисправность линии CAN
2
ТАХОМЕТР
C-CAN
ЕСМ
1.ЭБУ
2. Неисправность линии CAN
3
Температура охлаждающей жидкости
C-CAN
ЕСМ
1.ЭБУ
2. Неисправность линии CAN
4
топливо
жесткий провод
Указатель уровня топлива
1) Неисправность датчика топлива
2. Неисправность проводки

Диагностика с помощью КДС

1.

Неисправные электрические компоненты кузова можно быстро определить с помощью диагностической системы автомобиля. (КДС).

Система диагностики (KDS) предоставляет следующие данные.

(1)

Самодиагностика: проверьте дефект и кодовый номер (DTC).

(2)

Текущие данные: проверьте состояние системных входных/выходных данных.

(3)

Проверка исполнительного механизма: проверьте рабочее состояние системы.

(4)

Дополнительные функции: управление другими функциями, включая Настройки системных опций и регулировка нулевой точки

2.

Выберите «Модель автомобиля» и «Модуль кластера кластера (CLU)», чтобы выбрать автомобиль. проверить тестером

3.

Выберите меню «Текущие данные», чтобы увидеть текущий статус входных/выходных данных. искать.

4.

Принудительно ввести входное значение тестируемого модуля; опция Выберите «Проверка привода».

Вариантное кодирование CLU

Если установлена ​​новая комбинация приборов, необходимо выполнить «вариантное кодирование». становиться.

1.

Подключите KDS к диагностическому разъему под крышкой приборной панели. со стороны водителя и включите его.

2.

Выберите модель и «BCM».

3.

Выберите вариантный режим кодирования.

4.

Если коды ошибок сохраняются при выполнении вариантного кодирования проверьте статус установки комбинации приборов, а затем вариант кодирования выполнить снова.

индикаторы и стрелочные индикаторы
Поиск неисправностей Поиск неисправностей Ошибка симптом ошибки ЧАСТИ ДЛЯ ПРОВЕРКИ Подробные обзоры Соответствующие части/ КОМПОНЕНТЫ-У...
Центральный замок с дистанционным управлением и сигнализацией
Спецификации СПЕЦИФИКАЦИЯ позиция СПЕЦИФИКАЦИЯ ИСТОЧНИК ПИТАНИЯ 3 В рабочая температура -30 - 80 °С ...
Дополнительная информация:

Руководство по эксплуатации Kia Stonic (YB): Шины с низким соотношение сторон (в зависимости от оборудования)


Шины малого форм-фактора с соотношение сторон ниже 50 предлагается для спортивного вида. Потому что низкое соотношение сторон утомляет оптимизирован для управляемости и торможения были, они могут делать ставки снижение комфорта при вождении и причина по сравнению с ни...