Kia Stinger: система запуска / стартер

Kia Stinger CK 2018-2023 Руководство по ремонту / Электрическая система двигателя / Стартовая система / Стартер

Технические характеристики
Спецификация

Элемент
Спецификация
Номинальное напряжение
12 В, 1,2 кВт
Количество зубьев шестерни
11
Производительность
[Без нагрузки, 11 В]
Ампер
Макс. 70 А
Скорость
Мин. 2400 об/мин

Элемент
Спецификация
Номинальное напряжение
12 В, 1,4 кВт
Количество зубьев шестерни
13
Производительность
[Без нагрузки, 11,5 В]
Ампер
Макс. 100 А
Скорость
Мин. 1915 об/мин

Компоненты и расположение компонентов
Компоненты

1. Передний кронштейн
2. Стопорное кольцо
3. Пробка
4. Обгонная муфта в сборе
5. Внутренняя шестерня в сборе
6. Рычаг
7. Набивка рычага
8. Магнитный переключатель в сборе
9. Узел планетарного вала
10. Планетарная передача в сборе
11. Упаковка
12. Щит
13. Сборка арматуры
14. Хомут в сборе
15. Сборка щеткодержателя
16. Задний кронштейн
17. Сквозной болт

Описание и работа
Описание

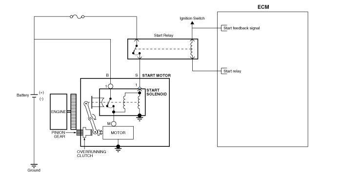
Система запуска включает в себя аккумуляторную батарею, стартер, электромагнитный выключатель, зажигание переключатель, переключатель блокировки (A/T), переключатель педали сцепления (M/T), переключатель замка зажигания, соединительные провода и кабель аккумулятора.

Когда ключ зажигания поворачивается в положение запуска, ток течет и подает питание электромагнитная катушка стартера.

Плунжер соленоида и рычаг переключения передач активируются, а шестерня сцепления входит в зацепление с зубчатым венцом. Контакты замыкаются, и стартер проворачивается.

Во избежание повреждений, вызванных чрезмерным вращением якоря стартера. при запуске двигателя ведущая шестерня муфты выбегает.

В сочетании с функцией ISG стартер должен выполнять большую больше работы. Поэтому стартер настроен на значительно более высокую количество пусковых циклов. Компоненты стартера адаптированы к более высокие требования.

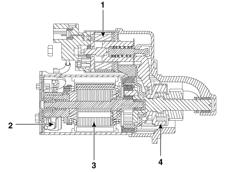
1. Соленоид
2. Кисть
3. Арматура
4. Обгонная муфта

Принципиальные диаграммы
Принципиальная электрическая схема

Процедуры ремонта
Удаление
1.

Выключите зажигание и отсоедините отрицательную (-) клемму аккумуляторной батареи.

2.

Снимите опорный кронштейн левой опоры двигателя.

(См. Механическая система двигателя — «Подвеска двигателя»)

3.

Снимите гайку крепления клеммы "В" соленоида стартера (В), а затем отсоедините кабель стартера и разъем ST (А).

4.

Снимите стартер, ослабив крепежный болт (А).

Монтаж
1.

Установите в порядке, обратном снятию.

Разборка
1.

Отсоедините М-клемму (А) на блоке магнитного переключателя (В).

2.

Ослабив винты (А), отсоедините узел магнитного переключателя (В).

3.

Ослабьте сквозные болты (А).

4.

Снимите щеткодержатель в сборе (А), вилку (В) и якорь (С).

5.

Снимите пластину рычага (В) и уплотнение рычага (А).

6.

Снимите уплотнение (A) и щиток (B).

7.

Отсоедините планетарную шестерню (А).

8.

Отсоедините узел планетарного вала (или узел редуктора) (А) и рычаг (Б).

9.

Нажмите на стопор (A) с помощью гнезда (B).

10.

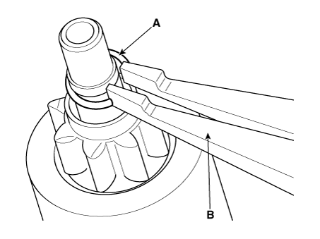
После снятия стопорного кольца (A) с помощью плоскогубцев (B).

11.

Отсоедините стопор (А), обгонную муфту (В), внутреннюю шестерню (С), планетарный вал (D) и/или уплотнительный лист (E).

12.

Сборка обратна разборке.

С помощью подходящего съемника (А) потяните обгонную муфту. стопор (C) над стопорным кольцом (B).

Сборка
1.

Соберите в порядке, обратном разборке.

осмотр
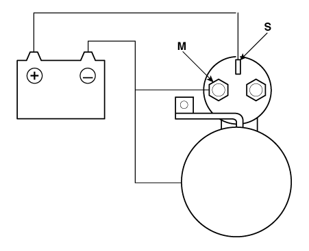
Проверка соленоида стартера
1.

Отсоедините подводящий провод от М-клеммы электромагнитного переключателя.

2.

Подсоедините батарею, как показано на рисунке. Если шестерня стартера выскакивает, он работает правильно.

Во избежание повреждения стартера не оставляйте аккумулятор подключен более 10 секунд.

3.

Отсоедините аккумулятор от клеммы М.

Если шестерня не втягивается, удерживающая катушка работает правильно.

Во избежание повреждения стартера не оставляйте аккумулятор подключен более 10 секунд.

4.

Отсоединяем аккумулятор также от корпуса. Если шестерня сразу втягивается, он работает правильно.

Во избежание повреждения стартера не оставляйте аккумулятор подключен более 10 секунд.

Бесплатная проверка хода
5.

Поместите стартер в тиски с мягкими губками и соедините полностью заряженную 12-вольтовую батарею к стартеру следующим образом.

6.

Подсоедините испытательный амперметр (шкала 150 ампер) и показанные реостаты с угольной сваей. является иллюстрацией.

7.

Подсоедините вольтметр (15-вольтовая шкала) к стартеру.

8.

Поверните угольную кучу в выключенное положение.

9.

Подсоедините кабель аккумулятора от отрицательного вывода аккумулятора к стартеру. моторный корпус.

10.

Регулируйте до тех пор, пока напряжение батареи, показанное на вольтметре, не станет равным 11 и 11,5. вольт.

11.

Убедитесь, что максимальная сила тока находится в пределах спецификации и что стартер вращается плавно и свободно.

[12 В, 1,2 кВт]

Текущий (макс.)
Скорость (мин.)
70 А
2400 об/мин

[12 В, 1,4 кВт]

Текущий (макс.)
Скорость (мин.)
100 А
1915 об/мин

Арматура
12.

Снимите стартер.

13.

Разберите стартер, как показано в начале этой процедуры.

14.

Осмотрите якорь на предмет износа или повреждений от контакта с постоянным магнит. При наличии износа или повреждений замените якорь.

15.

Проверьте поверхность коллектора (А). Если поверхность загрязнена или обожжена, наждачной бумагой или на токарном станке в соответствии со следующими спецификациями, или восстановить наждачной бумагой #500 или #600 (B).

16.

Проверьте диаметр коллектора. Если диаметр ниже предела обслуживания, заменить арматуру.

Диаметр коммутатора

Стандартный (новый): 29,4 мм (1,1575 дюйма)

Максимальный рабочий диапазон: 28,8 мм (1,1339 дюйма)

17.

Измерьте биение коллектора (А).

Если биение коллектора находится в пределах сервисного предела, проверьте коллектор для угольной пыли или латунной стружки между сегментами.

Если биение коллектора выходит за пределы сервисного предела, замените арматура.

Биение коммутатора

Стандартный (новый): 0,05 мм (0,0020 дюйма) макс.

Максимальный рабочий предел: 0,10 мм (0,0039 дюйма) макс.

18.

Проверьте глубину слюды (A). Если слюда слишком высока (B), подрежьте слюду. ножовкой на нужную глубину. Срежьте всю слюду (С) между сегменты коммутатора. Подрез не должен быть слишком мелким, слишком узким, или V-образный (D).

Глубина слюды коммутатора

Стандартный (новый): 0,5 мм (0,0197 дюйма)

Предел: 0,2 мм (0,0079 дюйма)

19.

Проверьте непрерывность между сегментами коммутатора. Если открытый между любыми сегментами существует цепь, замените якорь.

20.

С помощью омметра проверьте отсутствие непрерывности между коллектором (A) и сердечником катушки якоря (B), а также между коммутатором и якорем вал (С). При наличии непрерывности замените якорь.

Стартовая щетка
1.

Щетки, которые изношены или пропитаны маслом, должны быть заменены.

Длина кисти

Стандарт: 12,3 мм (0,4843 дюйма)

Рабочая граница: 5,5 мм (0,2165 дюйма)

Чтобы посадить новые щетки, наденьте полоску наждачной бумаги #500 или #600, зернистой стороной вверх, между коллектором и каждой щеткой, и плавно вращайте якорь. Контактная поверхность щетки будут отшлифованы до того же контура, что и коллектор.

Держатель стартовой щетки
21.

Убедитесь в отсутствии непрерывности между (+) щеткодержателем (A) и (-) пластина (В).

При наличии непрерывности замените узел щеткодержателя.

Обгонная муфта
22.

Сдвиньте обгонную муфту вдоль вала.

Замените его, если он не скользит плавно.

23.

Поверните обгонную муфту в обе стороны.

Он фиксируется в одном направлении и плавно вращается в обратном? Если это так не блокируется в любом направлении или блокируется в обоих направлениях, замените его.

24.

Если ведущая шестерня стартера изношена или повреждена, замените обгонную муфту. сцепление в сборе. (шестерня отдельно не продается)

Проверьте состояние зубчатого венца маховика или гидротрансформатора, если повреждены зубья ведущей шестерни стартера.

Уборка
1.

Не погружайте детали в очищающий растворитель.

Погружение узла ярма и/или якоря может привести к повреждению изоляции. протирайте эти части только тканью.

2.

Не погружайте привод в чистящий растворитель.

Обгонная муфта предварительно смазана на заводе, и растворитель смыть смазку со сцепления.

3.

Привод можно чистить щеткой, смоченной очищающим растворителем. и протер тряпкой насухо.

Стартовая система
Описание и работа Описание Система запуска включает в себя аккумуляторную батарею, стартер, электромагнитный выключатель, зажигание переключатель, переключатель блокировки (A/T), переключатель педали сцепления (M/T), зажигание л ...
Реле стартера
Процедуры ремонта осмотр 1. Выключите зажигание и отсоедините отрицательную (-) клемму аккумуляторной батареи. 2. Снимите крышку блока предохранителей (А). ...
Дополнительная информация:

Руководство по эксплуатации Kia Stinger CK 2018-2023: Воздушный фильтр климат-контроля


Осмотр фильтра Воздушный фильтр климат-контроля следует заменять в соответствии с Техническим обслуживанием. Расписание. Если автомобиль эксплуатируется в городах с сильно загрязненным воздухом или на пыльных неровных дорог в течение длительного периода, его следует чаще осматривать и заменять ранее. При замене кл...

Kia Stinger CK 2018-2023 Service Manual: Крышка задней консоли


Компоненты и расположение компонентов Расположение компонента 1. Крышка задней консоли Процедуры ремонта Замена Наденьте перчатки, чтобы защитить руки. ...