Kia Stinger: электрические стеклоподъемники / переключатель стеклоподъемников

Kia Stinger CK 2018-2023 Руководство по ремонту / Электрическая система кузова / Электрические стеклоподъемники / Переключатель стеклоподъемника

Компоненты и расположение компонентов
Компоненты

Окно питания водителя Выключатель

Вспомогательное стеклоподъемник Выключатель

Переключатель заднего стеклоподъемника

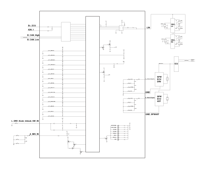
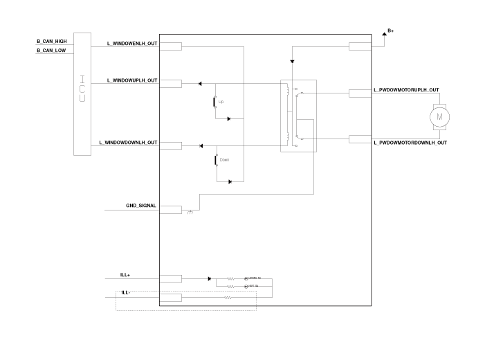
Принципиальные диаграммы
Принципиальная электрическая схема

Окно питания водителя Выключатель

[Передняя безопасность + тип IMS]

[Передняя безопасность + Тип без IMS]

Вспомогательное стеклоподъемник Выключатель

[Тип дверного замка]

[Тип без дверного замка]

Переключатель заднего стеклоподъемника

[Тип обогревателя сиденья]

[Тип без подогрева сиденья]

Процедуры ремонта
осмотр

Диагностика с помощью KDS

1.

Электрическая система кузова может быть быстро диагностирована на наличие неисправных частей. с помощью системы диагностики автомобиля (KDS).

Диагностическая система (KDS) предоставляет следующую информацию.

(1)

Самодиагностика: проверяет и отображает код неисправности (DTC)

(2)

Текущие данные: проверяет состояние входных/выходных данных системы.

(3)

Проверка срабатывания: проверяет рабочее состояние системы.

(4)

Дополнительные функции: Другие элементы управления, такие как опция системы и нулевая точка

2.

Выберите «Модель автомобиля» и систему для проверки, чтобы проверить автомобиль с тестером.

3.

Выберите «Модуль двери сиденья водителя или сиденья помощника (DDM/ADM)», чтобы проверить сиденье водителя или модуль двери помощника (DDM/ADM).

4.

Выберите меню «Текущие данные» для поиска текущего состояния ввода/вывода. данные.

Входные/выходные данные для датчиков, соответствующих сиденью водителя или вспомогательный дверной модуль (DDM/ADM) можно проверить.

5.

Если вы будете принудительно проверять работу электрозамка двери, выберите «Активация». тест".

Удаление

Окно питания водителя Выключатель

При снятии с помощью плоской отвертки или съемника оберните защитным заклейте инструмент лентой, чтобы предотвратить повреждение компонентов.

При снятии элементов внутренней отделки используйте съемник пластиковой панели. инструмент, чтобы не повредить поверхность.

Соблюдайте осторожность при хранении и обращении с накладкой при снятии/установке. потому что смазка и масло могут оставить пятно на отделке.

1.

Отсоедините отрицательную (-) клемму аккумуляторной батареи.

2.

Снимите обшивку передней двери водителя.

(См. Кузов — «Облицовка передней двери»)

3.

Отсоедините разъем переключателя стеклоподъемника (А).

4.

Снимите переключатель электрического стеклоподъемника (А) после ослабления крепежных винтов.

Вспомогательное стеклоподъемник Выключатель

При снятии с помощью плоской отвертки или съемника оберните защитным заклейте инструмент лентой, чтобы предотвратить повреждение компонентов.

При снятии элементов внутренней отделки используйте съемник пластиковой панели. инструмент, чтобы не повредить поверхность.

Соблюдайте осторожность при хранении и обращении с накладкой при снятии/установке. потому что смазка и масло могут оставить пятно на отделке.

1.

Отсоедините отрицательную (-) клемму аккумуляторной батареи.

2.

Снимите вспомогательную обивку передней двери.

(См. Кузов — «Облицовка передней двери»)

3.

Отсоедините разъем переключателя стеклоподъемника (А).

4.

Снимите переключатель электрического стеклоподъемника (А) после ослабления крепежных винтов.

Переключатель заднего стеклоподъемника

При снятии с помощью плоской отвертки или съемника оберните защитным заклейте инструмент лентой, чтобы предотвратить повреждение компонентов.

При снятии элементов внутренней отделки используйте съемник пластиковой панели. инструмент, чтобы не повредить поверхность.

Соблюдайте осторожность при хранении и обращении с накладкой при снятии/установке. потому что смазка и масло могут оставить пятно на отделке.

1.

Отсоедините отрицательную (-) клемму аккумуляторной батареи.

2.

Снимите обивку задней двери.

(См. Кузов — «Облицовка задней двери»)

3.

Отсоедините разъем переключателя стеклоподъемника (А).

4.

Снимите переключатель электрического стеклоподъемника (А) после ослабления крепежных винтов.

Монтаж

Окно питания водителя Выключатель

1.

Установите переключатель электрического стеклоподъемника.

2.

Подсоедините разъем переключателя электрического стеклоподъемника.

3.

Установите обшивку передней двери водителя после подсоединения разъема.

4.

Подсоедините отрицательную (-) клемму аккумуляторной батареи.

Вспомогательное стеклоподъемник Выключатель

1.

Установите переключатель электрического стеклоподъемника.

2.

Подсоедините разъем переключателя электрического стеклоподъемника.

3.

Установите вспомогательную обшивку передней двери после подсоединения разъема.

4.

Подсоедините отрицательную (-) клемму аккумуляторной батареи.

Переключатель заднего стеклоподъемника

1.

Установите переключатель электрического стеклоподъемника.

2.

Подсоедините разъем переключателя электрического стеклоподъемника.

3.

Установите обивку задней двери после подсоединения разъема.

4.

Подсоедините отрицательную (-) клемму аккумуляторной батареи.

Электродвигатель стеклоподъемника
Компоненты и расположение компонентов Компоненты [Двигатель безопасного окна] [Стандартный стеклоподъемник] Процедуры ремонта Удаление ...
Обогрев заднего стекла
Компоненты и расположение компонентов Расположение компонента 1. Встроенный контроль тела единица измерения (IBU) 2. Обогрев заднего стекла 3. Обогрев заднего стекла выключатель ...
Дополнительная информация:

Kia Stinger CK 2018-2023 Руководство по техническому обслуживанию: Карданный вал и мост


Специальные сервисные инструменты Специальные сервисные инструменты Название/номер инструмента Иллюстрация Описание 09495-3К000 Установщик группы Установка заушного бандажа 09495-39100 Установка группы...

Kia Stinger CK 2018-2023 Руководство по техническому обслуживанию: Подъемник капота


Процедуры ремонта Замена • При снятии и установке подъемника капота работайте в группе из двух и более. • При снятии подъемника капота...