Hyundai Tucson: система запуска / принципиальные схемы стартера

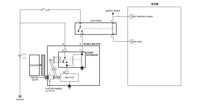
Принципиальная электрическая схема

Начальные компоненты и расположение компонентов
Компоненты 1. Передний кронштейн в сборе2. Узел магнитного переключателя3. Рычаг4. Редуктор в сборе5. Рычаг стоп6. Лист прокладки7. Хомут в сборе8. Сборка арматуры9. Сборка щеткодержателя ...
Порядок ремонта стартера
Удаление 1. Отсоедините отрицательную клемму аккумуляторной батареи. 2. Снимите воздуховод и воздушный фильтр в сборе. (См. Механическая система двигателя — «Воздушный фильтр») 3. Отсоедините пусковой трос...
Дополнительная информация:

Hyundai Tucson (LM) 2010-2015 Руководство по техническому обслуживанию: Порядок ремонта
Общий осмотр После или перед обслуживанием системы EPS выполните Процедура устранения неполадок и проверки следующая. Сравните систему состояние с нормальным состоянием в таблице ниже и если ненормальное При обнаружении симптома выполните необходимые меры и осмотр. Состояние тестаНормальное...

Руководство по эксплуатации Hyundai Tucson (LM) 2010-2015: Передние сиденья
ПРЕДУПРЕЖДЕНИЕ При регулировке сиденья соблюдайте следующие меры предосторожности: НИКОГДА не пытайтесь регулировать сиденье во время движения автомобиля. Сидение может отреагировать неожиданным движением и может привести к потере контроля над автомобилем в результате аварии. Не кладите ничего под передние сиденья. Лу...