Hyundai Tucson: схематические схемы системы смарт-ключа / блока смарт-ключа

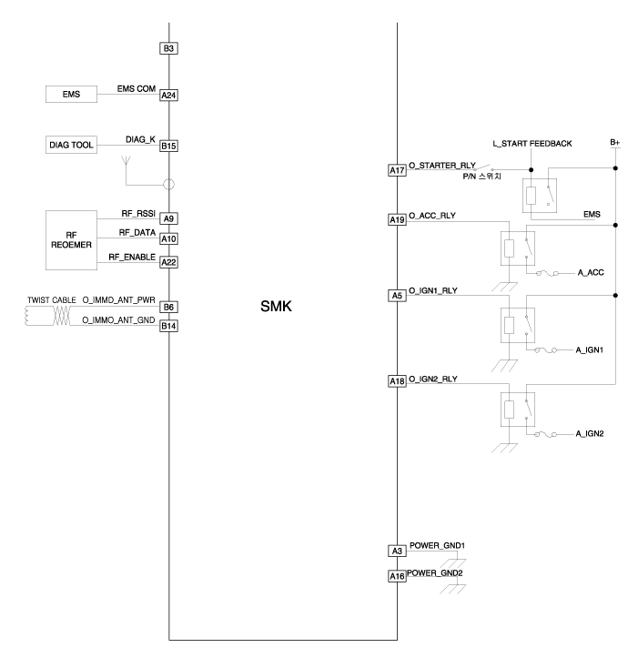
Принципиальная электрическая схема

Компоненты блока смарт-ключа и расположение компонентов
Компоненты (1) Информация о выводах разъема №Разъем AРазъем BРазъем C1V_BAT loadC_CAN Низкая масса освещения SSB2-C_CAN HighImmo индикатор3Заземление питания1--4IGN1Предохранитель стоп-сигналаВнутренняя антенна ...
Процедуры ремонта блока смарт-ключа
Удаление Блок смарт-ключа 1. Отсоедините отрицательную (-) клемму аккумуляторной батареи. 2. Снимите корпус перчаточного ящика. (Обратитесь к группе BD - "Crash pad") 3. После отключения блока смарт-ключа c...
Дополнительная информация:

Руководство по эксплуатации Hyundai Tucson (NX4) 2022-2023: Подголовники
Передние и задние сиденья автомобиля иметь регулируемые подголовники. подголовники предназначены для помощи защитить пассажиров от хлыстовых травм и другие травмы шеи и позвоночника во время столкновение, особенно удар сзади столкновение. Когда нет жильцов на задних сиденьях регулировка...

Руководство по эксплуатации Hyundai Tucson (LM) 2010-2015: Зимние шины
ПРЕДУПРЕЖДЕНИЕ Зимние шины должны быть эквивалентны по размеру и типу шинам автомобиля. стандартные шины. В противном случае безопасность и управляемость вашего автомобиля могут ухудшиться. затронутый. Если вы устанавливаете зимние шины на свой автомобиль, обязательно используйте радиальные шины тот же размер и диапазон нагрузки, что и у оригинальных шин ...