Hyundai Tucson manuels

Руководство по эксплуатации Hyundai Santa Cruz 2021-2023: Электрохромное зеркало с Домашняя система

Ваш автомобиль может быть оснащен Зеркало Gentex с автоматическим затемнением со встроенным беспроводным адаптером HomeLink® Система контроля.

Во время ночного вождения эта функция автоматически обнаружит и уменьшит стекло зеркала заднего вида. HomeLink® Универсальный трансивер позволяет активировать дверь(и) гаража, электрическую ворота, домашнее освещение и т. д.

(1) Канал HomeLink 1
(2) Канал HomeLink 2
(3) Канал HomeLink 3
(4) Индикатор состояния устройства открывания двери гаража: Закрытие или Закрытие
(5) Индикатор работы HomeLink
(6) Индикатор состояния устройства открывания двери гаража: Открытие или Открыто
(7) Индикатор пользовательского интерфейса HomeLink

Встроенное беспроводное управление HomeLink® Система

Беспроводная система управления HomeLink® обеспечивает удобный способ замены до трех ручных радиочастотных передатчики, используемые для активации совместимых устройства, такие как приводы ворот, гараж дверные замки, дверные замки, безопасность систем и домашнего освещения.

УВЕДОМЛЕНИЕ

HomeLink® работает при включенном зажигании. переключатель находится в положении ACC или ON по соображениям безопасности. это предотвратить непреднамеренные проблемы с безопасностью из-за происходит, когда автомобиль стоит вне гаража.

ПРЕДУПРЕЖДЕНИЕ

Прежде чем программировать HomeLink® на открыватель гаражных ворот или оператор ворот, убедитесь, что люди и предметы отсутствуют пути устройства для предотвращения потенциальный вред или ущерб. Не используйте HomeLink® в любом гараже открыватель двери, которому не хватает безопасности требуются функции остановки и реверса федеральными стандартами безопасности США (эта включает в себя любую модель устройства открывания гаражных ворот изготовленные до 1 апреля 1982 г.). Гаражные ворота, которые не могут обнаружить объект - сигнал двери остановиться и реверс - не соответствует действующему стандарту США. Федеральные нормы безопасности. Использование гаража дверной замок без этих функций повышает риск серьезной травмы или смерть.

Для получения дополнительной информации свяжитесь с HomeLink® на сайте www.homelink.com, золотой позвоните в службу поддержки клиентов Home-Link по телефону 1-800-355-3515.

Также рекомендуется новый заменить аккумулятор в портативном передатчик обучаемого устройства на HomeLink® для более быстрого обучения и точная передача радио частота.

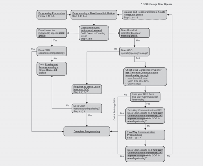
1. Программирование HomeLink®

Следующие шаги показывают, как Программа HomeLink. Если у тебя есть вопросы или трудности программирование кнопок HomeLink, посетите веб-сайт HomeLink или позвоните по телефону Бесплатная служба поддержки клиентов HomeLink число. Сделайте это, прежде чем вернуться к дилер, который продал вам автомобиль.

1) Подготовка к программированию

1. При программировании гаражных ворот открывалка, рекомендуется припарковать автомобиль вне гаража.

2. Рекомендуется, чтобы новая батарея быть помещен в ручной передатчик устройства, запрограммированного на HomeLink для более быстрого обучения и точная передача радиочастоты сигнал.

3. Установите ключ зажигания в положение ACC. (Аксессуар) позиция для программирования HomeLink.

2) Программирование нового HomeLink®

1. Нажмите и отпустите HomeLink кнопку (1), (2) или (3), вы хотите программировать. Индикатор HomeLink индикатор (7) будет медленно мигать оранжевым (если нет, выполните шаги «Стирание Кнопки HomeLink» и начните над).

2. Установите устройство открывания гаражных ворот. пульт дистанционного управления на расстоянии 1–3 дюйма (2–8 см) с помощью кнопок HoleLink.

3. Пока горит индикатор HomeLink (7) мигает оранжевым, нажмите и удерживайте ручная дистанционная кнопка. продолжайте идти нажатие кнопки на ручном пульте дистанционного управления пока не загорится индикатор HomeLink (7). меняется с оранжевого на зеленый. Ты теперь может отпустить ручной пульт кнопка.

4. Подождите, пока дверь вашего гаража не откроется до полной остановки независимо от положение, прежде чем перейти к следующие шаги.

5. Нажмите и отпустите HomeLink кнопку, которую вы программируете, и наблюдайте за световым индикатором.

6. На двигателе открывания гаражных ворот, (двигатель защитных ворот и т. д.) найдите «Обучение», «Умный», «Установить» или «Программировать» кнопка. Обычно это можно найти где висит антенный провод крепится к моторному блоку (см. руководство устройства, чтобы определить это кнопка). Название и цвет кнопка может отличаться в зависимости от производителя.

Лестница и/или второй человек могут упростить следующие шаги.

7. Плотно нажмите и отпустите кнопку «Обучение», Кнопка «Smart», «Set» или «Program». Теперь у вас есть до 30 секунд на что для завершения следующего шага.

8. Вернитесь к автомобилю и сильно нажмите, удерживайте две секунды и отпускайте, кнопка HomeLink до трех раз подряд медленно. Не нажимайте кнопку HomeLink быстро. Как только как вы видите, что дверь гаража начинает двигаться, перестать нажимать любые кнопки до нескольких секунд после гаража дверь полностью остановилась, вне зависимости от должности. В этот момент, программирование завершено, и ваш устройство должно работать, когда Кнопка HomeLink нажата и выпущенный.

3) Двусторонняя связь Программирование (для некоторых гаражных ворот открывалки)

Если устройство открывания гаражных ворот имеет Логотип «myQ» сбоку, ваш нож вероятно, имеет двустороннюю связь способность. HomeLink имеет возможность установить двустороннюю связь с открывателем гаражных ворот. ГлавнаяСсылка может получать и отображать «закрытие» или «открытие» статусных сообщений от совместимые устройства открывания гаражных ворот. В в любое время Home-Link также может вспомнить и отображать последний записанный статус сообщается через дверь гаража открывалка для обозначения вашей гаражной двери быть «закрытым» или «открытым».

Чтобы проверить, работает ли механизм открывания гаражных ворот совместим с этой функцией, см. www.homelink.com/compatible/Twoway- Коммуникация. Если ваш гараж открыватель двери имеет эту функцию, И индикаторы двусторонней связи (4), (6) в зеркале появляются при ворота гаража открываются/закрываются, затем никаких дальнейших действий не требуется. двухсторонний Коммуникационное программирование уже полный. Однако, если ваши гаражные ворота opener имеет эту функцию, И Индикаторы двусторонней связи (4), (6) в зеркале НЕ появляется пока дверь гаража открывается/закрывается, используйте следующие инструкции, чтобы включить это функциональность.

1. В автомобиле нажмите и удерживайте запрограммированная кнопка HomeLink на 2 секунд, затем отпустите. Подтвердите это ворота гаража двигаются. После этого остановки, у вас будет одна минута, чтобы выполните следующие действия:

Лестница и/или второй человек могут упростить следующие шаги.

2. На устройстве открывания гаражных ворот в вашем гараж, найдите кнопку «Узнать» (обычно рядом с тем местом, где висит антенный провод прикреплен к гаражу открыватель двери). Если есть трудности найдя эту кнопку, обратитесь к руководство пользователя устройства.

3. Нажмите и отпустите кнопку «Обучение».

4. Свет на дверях вашего гаража может мигать, и ваш двухсторонний Индикаторы связи (4), (6) в Ваш автомобиль может мигать, подтверждая завершение процесса.

5. Вернитесь к автомобилю и прочно нажмите и отпустите запрограммированную Кнопка HomeLink для активации Ваша гаражная дверь. Два пути Индикаторы связи (4), (6) мигает оранжевым, когда дверь движущийся. Не делайте никаких дополнительных кнопка нажимается до ПОСЛЕ гаража дверь полностью остановилась.

6. Ваше двустороннее общение программирование завершено.

Информация

Если ваш механизм открывания гаражных ворот имеет два- Функционал связи, HomeLink может остановиться гаражная дверь работает в ближайшее время после начального программирования, ЕСЛИ два- Путь Коммуникации Программирование не был должным образом завершен. Этот обычно происходит после первых 10 раз запрограммированная кнопка HomeLink нажал. Если вы столкнулись с этим, выполнив «Программирование нового HomeLink Кнопка» и «Двусторонняя связь Программирование» восстановит дверь операция.

4) Канадское программирование

Канадские законы о радиочастотах требуют дистанционные сигналы передатчика на «тайм-аут» (или выйти) через пару секунд передача, которая может быть не долгой достаточно, чтобы HomeLink уловил сигнал во время программирования.

Если вы живете в Канаде или у вас есть трудности с программированием привода ворот или устройство открывания гаражных ворот с помощью процедуры программирования, заменить «Программирование новой кнопки HomeLink» шаг 3 со следующим:

Когда горит индикатор HomeLink (7), мигает оранжевым, нажмите и отпустите («цикл») портативный пульт дистанционного управления вашего устройства каждые два секунд, пока не загорится индикатор HomeLink. (7) меняется с оранжевого на зеленый. Вы можете теперь отпустите кнопку ручного пульта дистанционного управления. Затем перейдите к разделу «Программирование нового Кнопка HomeLink», шаг 4.

2. Использование HomeLink®

1) Использование HomeLink®

1. Нажмите и отпустите нужную запрограммированная кнопка HomeLink (1, 2 или 3).

Информация

Индикатор HomeLink (7) должен светло-зеленый, постоянный или мигающий, и ваш запрограммированное устройство должно работать. Если ваше устройство не работает, Программирование HomeLink не было успешно, и вам нужно будет перепрограммировать кнопка.

2) Дисплей двусторонней связи Поведение

1. Нажмите и отпустите одну из запрограммированные кнопки HomeLink (1, 2 или 3).

2. Индикатор (4) и (6) работает как ниже, если устройство открывания гаражных ворот имеет двустороннюю связь функциональность.

3) Вызов состояния двери гаража

Зеркало HomeLink с двусторонней связью Общение дает возможность увидеть последнее сохраненное сообщение из гаража открыватель двери. Для того, чтобы вспомнить последний известный статус последнего активированного устройства, нажмите кнопки «1 и 2» ИЛИ «2 и 3» одновременно.

3. Стирание кнопок HomeLink®

1) Стирание и перепрограммирование сингла Кнопка HomeLink®:

1. Нажмите и удерживайте нужную ссылку HomeLink. кнопку, которую вы хотите перепрограммировать. ДЕЛАТЬ НЕ отпускайте кнопку.

2. Загорится индикатор HomeLink (7). горят сплошным зеленым цветом. Выпустить кнопку, как только HomeLink индикатор (7) начинает мигать оранжевый, обычно около 20 секунд.

3. Выполните шаги, описанные в «Программирование нового HomeLink Раздел «Кнопка».

Информация

Если вы не завершите перепрограммирование нового устройства в кнопку, он вернется к предыдущему сохраненное программирование.

2) Следующие инструкции сотрут ВСЕ программы HomeLink® от ВСЕ кнопки:

1. Нажмите и удерживайте кнопки (1) и (3) одновременно.

2. Загорится индикатор HomeLink (7). горят ровным оранжевым около 10 секунды.

3. Отпустите кнопки, как только Световой индикатор HomeLink (7) меняется на зеленый и быстро мигает.

4. Теперь все три кнопки HomeLink (1), (2) и (3) очищаются от любых программирование.

Информация

HomeLink® и дом HomeLink® логотип являются зарегистрированными товарными знаками Gentex Корпорация.

Логотип myQ является зарегистрированным товарным знаком Чемберлен Групп, Инк.

Блок-схема программирования HomeLink 5

Дневное/ночное зеркало заднего вида
[A]: день, [B]: ночь Сделайте эту настройку, прежде чем начать за рулем и в то время как дневной/ночной восход дневная позиция. Потяните рычаг день/ночь на себя, чтобы снизить ослепление фарами...

Зеркала бокового вида
Ваш автомобиль оборудован обеими левосторонними и правые зеркала заднего вида. Зеркала можно регулировать дистанционно. с регулятором регулировки зеркал выключатель. Боковые зеркала заднего вида могут быть сложенный ...
Другие материалы:

Зарядка батареи
Ваш автомобиль оснащен кальциевой батареей, которая не требует обслуживания. Если аккумулятор быстро разряжается (например, из-за или внутреннее освещение оставалось включенным, пока автомобиль стоял на месте), перезагружай потихоньку...

Приветственное освещение (если есть)
Освещение входа в дверь (если есть) Когда все двери закрыты и заперты, освещение входа активируется на 15 секунд при следующих условиях: Вы нажимаете кнопку отпирания двери на передатчике...