Hyundai Palisade: система автоматической коробки передач / жидкость для автоматической коробки передач (ATF)

Hyundai Palisade (LX2) 2020-2023 Руководство по ремонту / Система автоматической коробки передач (A8LF1) / Автоматическая трансмиссия / Жидкость для автоматической коробки передач (ATF)

Компоненты и расположение компонентов
Расположение компонентов

Hyundai Palisade. Components and components location

1. Заглушка впрыска ATF (болт с проушиной)
2. Прокладка пробки впрыска ATF
3. Пробка для проверки уровня ATF
4. Прокладка пробки проверки уровня ATF.
5. Прокладка сливной пробки
6. Сливная пробка

Процедуры ремонта
Жидкость для автоматической коробки передач (ATF) Проверка уровня

Hyundai Palisade. Repair procedures

Hyundai Palisade. Repair procedures
При проверке уровня масла следите за тем, чтобы не попала пыль, посторонние вопросы и т.п. из заливного отверстия.
1.
Снимите болт с проушиной (А).

Hyundai Palisade. Repair procedures

2.
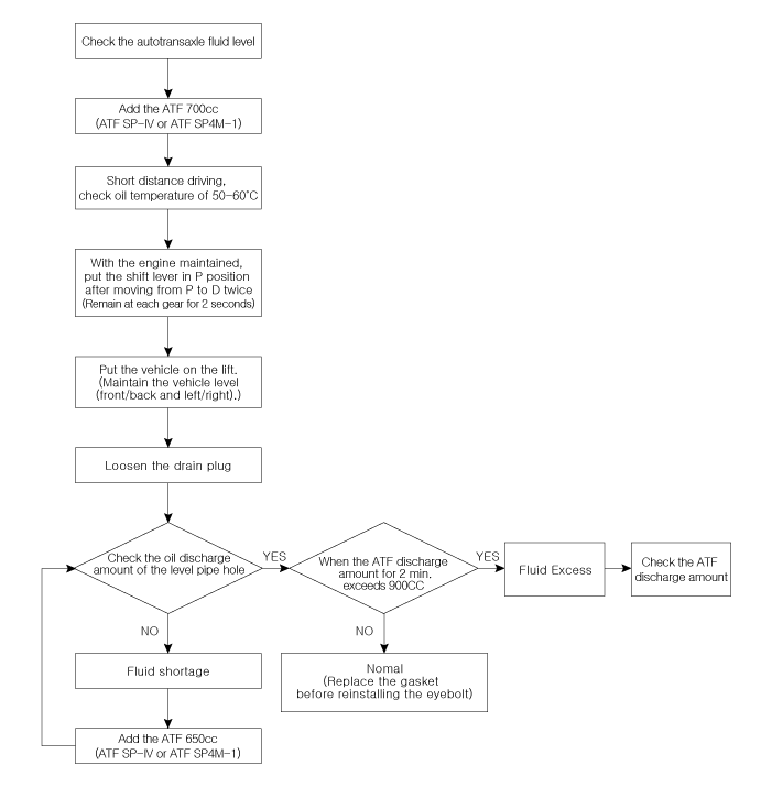
Добавьте ATF SP-IV или SP4M-1 700cc в отверстие для впрыска ATF (A).

Hyundai Palisade. Repair procedures

3.
Запустить двигатель.
(Не нажимайте на тормоз и акселератор одновременно.)
4.
Убедитесь, что температура масла автоматической коробки передач датчика составляет 50–60°C (122–140°F) с помощью диагностического прибора.
5.
Медленно переместите рычаг селектора из положения «P» в положение «D», затем из положения «D» в положение «P» и повторите еще один на холостом ходу.
Hyundai Palisade. Repair procedures
Пауза на каждой передаче более 2 секунд.
6.
Поднимите автомобиль и убедитесь, что он надежно закреплен.
7.
Снимите нижнюю крышку.
(См. Механическая система двигателя — «Машинное отделение под крышкой»)
8.
Снимите контрольную пробку уровня ATF (A) с крышки гидроблока.

Hyundai Palisade. Repair procedures

Hyundai Palisade. Repair procedures
В это время автомобиль должен находиться в ровном состоянии.
9.
Если ATF вытекает из сливной пробки тонкой равномерной струей, Уровень АТФ в норме.
Затем завершите процедуру и затяните пробку проверки уровня ATF.
Hyundai Palisade. Repair procedures
Превышение: количество сливаемой жидкости превышает 900 куб. см за несколько минут буксировки. {50–60°C (122–140°F)}
Недостаток: ATF не вытекает из сливной пробки.
Hyundai Palisade. Repair procedures
Замените прокладку перед повторной установкой уровня ATF. проверить штекер.
Поверните контрольную пробку уровня масла по часовой стрелке, пока она не набор.
Если на автоматической коробке передач нет повреждений и радиатор ATF, шланг охладителя ATF, картер коробки передач, затяжка гидроблока в норме, ATF должна капать после выполнения выше 1 до 7 процедур. После выполнение от 1 до 7 процедур, если масло не капает, осмотрите автоматическую коробку передач в сборе.
10.
Установите нижнюю крышку.
(См. Механическая система двигателя — «Машинное отделение под крышкой»)
11.
Опустите автомобиль с помощью подъемника и затяните рым-болт.
Момент затяжки болта с проушиной:
4,9–5,9 Н·м (0,5–0,6 кгс·м, 3,6–4,3 фунт-фут)
Hyundai Palisade. Repair procedures
Замените прокладку (А) перед повторной установкой болта с проушиной.

Hyundai Palisade. Repair procedures

Замена
Hyundai Palisade. Repair procedures
ATF 8-ступенчатой ​​АКПП не заменяется. Но, если транспортное средство используется в тяжелых или коммерческих целях, заменяйте ATF каждые 60 000 миль. для серьезного использования.
Тяжелое использование определяется как
Вождение по неровной дороге (ухабистой, гравийной, снежной, грунтовой и т. д.).
Езда по горной дороге, подъем/спуск.
Повторение езды на короткие дистанции.
Эксплуатация более 50 % в плотном городском потоке в жаркую погоду выше 30°C (86°F).
Полиция, такси, эксплуатация коммерческого типа или буксировка прицепа и т. д.
1.
Поднимите автомобиль и снимите нижнюю крышку.
(См. Механическая система двигателя — «Машинное отделение под крышкой»)
2.
Снимите сливную пробку (А) и снова установите сливную пробку после слива. АТФ полностью.
Hyundai Palisade. Repair procedures
Замените прокладку перед повторной установкой сливной пробки.
Момент затяжки сливной пробки:
33,3–43,1 Н·м (3,4–4,4 кгс·м, 24,6–31,8 фунт-фут)

Hyundai Palisade. Repair procedures

3.
Опустите автомобиль с помощью подъемника и снимите рым-болт (A).
4.
Залейте около 5 литров ATF до заливного отверстия.

Hyundai Palisade. Repair procedures

5.
Проверьте уровень АТФ.
(См. раздел «Система автоматической коробки передач — «Жидкость для автоматической коробки передач (ATF)»)».
6.
Затем завершите процедуру проверки уровня ATF и установите нижнюю крышку.
(См. Механическая система двигателя — «Машинное отделение под крышкой»)
7.
Опустите автомобиль с помощью подъемника и затяните рым-болт.
Момент затяжки болта с проушиной:
4,9–5,9 Н·м (0,5–0,6 кгс·м, 3,6–4,3 фунт-фут)
Hyundai Palisade. Repair procedures
Замените прокладку (А) перед повторной установкой болта с проушиной.

Hyundai Palisade. Repair procedures

Автоматическая коробка передач

Процедуры ремонта Удаление • Аккуратно установите хомут, чтобы не повредить шланг...

Гидравлическая система

..

Дополнительная информация:

Hyundai Palisade (LX2) 2020-2023 Руководство по техническому обслуживанию: передняя ступица/поворотный кулак/тоновое колесо


Компоненты и расположение компонентов Компоненты 1. Рулька 2. Пылезащитный чехол 3. Хаб сборка 4. Тормозной диск Процедуры ремонта Удаление 1. Слегка ослабьте колесные гайки...

Руководство по эксплуатации Hyundai Palisade (LX2) 2020-2023: Езда с прицепом


Буксировка прицепа требует определенного количество опыта. Перед установкой на открытой дороге, вы должны получить знать свой трейлер. Познакомьтесь с собой с ощущением обращения и торможение с дополнительным весом трейлер. И всегда помни, что автомобиль, которым вы управляете, сейчас дольше и не так отзывчив так как ваш автомобиль сам по себе...

Категории

Как работает система подушек безопасности Работать?

Hyundai Palisade. Operate?

SRS состоит из следующих компоненты:

1. Модуль передней подушки безопасности водителя
2. Модуль передней подушки безопасности пассажира
3. Модули боковых подушек безопасности
4. Модули шторок безопасности
5. Втягивающее устройство предварительного натяжения
6. Сигнальная лампа подушки безопасности
7. Модуль управления SRS (SRSCM)/ Датчик опрокидывания
8. Датчики лобового столкновения
9. Датчики бокового удара
10.Боковые датчики давления
11. Система классификации пассажиров
12. Модуль коленной подушки безопасности водителя

читать далее