Hyundai i-20 manuels

Hyundai i20 (GB) 2014-2023 Автосервис Руководство: Схема моторного масла

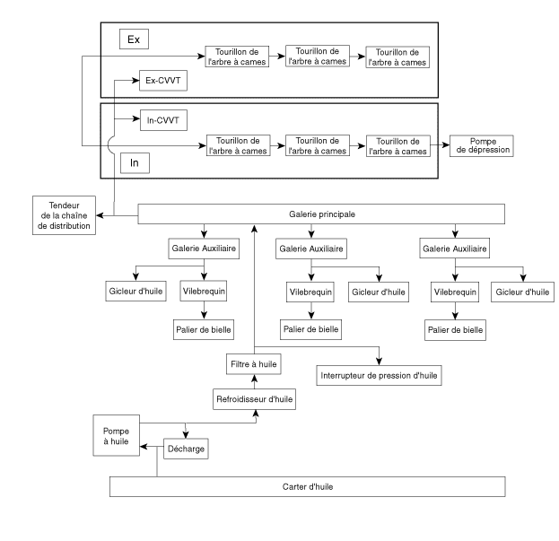
Диаграмма потока

Система смазки
...

Процедуры ремонта моторного масла
Замена масла двигатель и фильтр • Повторный и про...
Другие материалы:

Процедуры ремонта подвески двигателя
Снятие и установка Монтажный кронштейн двигателя 1. Снимите нижнюю крышку моторного отсека. (См. Двигатель и трансмиссия в сборе — «Крышка нижняя часть моторного отсека") 2. ...

Стеклоочиститель и омыватель заднего стекла
Выключатель стеклоочистителя и омывателя заднего стекла расположен в конец рычага стеклоочистителя и омывателя. Поверните переключатель в нужное положение для включения стеклоочистителя и омывателя ветрового стекла назад. HI (2) – Высокая скорость ЛО (...