Hyundai Elantra: система зарядки / принципиальные схемы

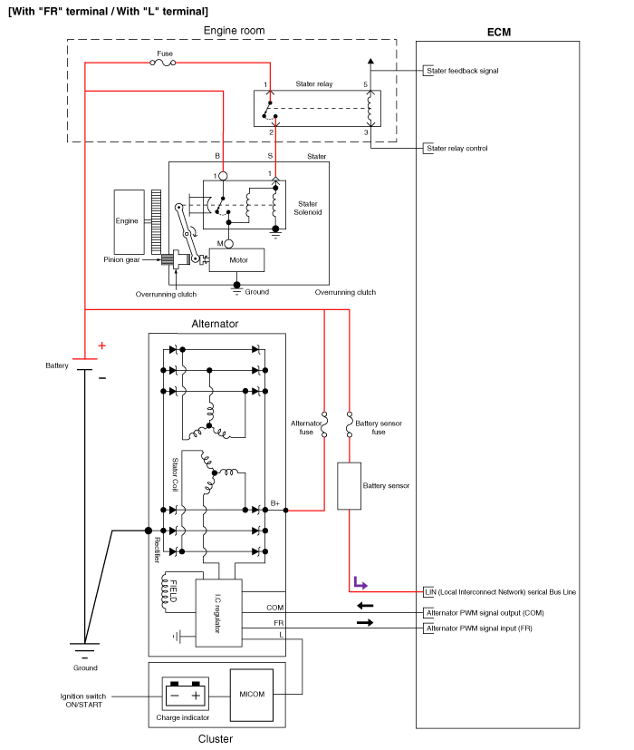
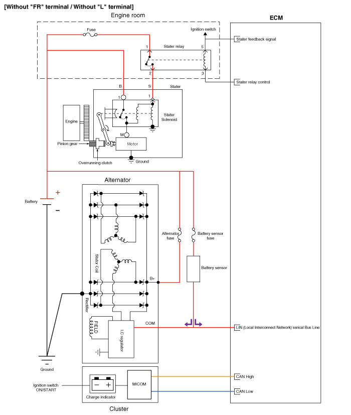
Принципиальная электрическая схема

Описание и работа
Описание Система зарядки включала аккумулятор, генератор переменного тока со встроенным регулятором, а также индикатор зарядки и провод. Генератор переменного тока имеет восемь встроенных диодов, каждый из которых выпрямляет переменный ...
Процедуры ремонта
осмотр Объект проверки • Проверка эффективности батареи • Проверка напряжения батареи • Проверка зарядного напряжения • Общий осмотр • Клемму подтянуть...
Дополнительная информация:

Hyundai Elantra AD (2016-2020) Руководство по эксплуатации: Розетка
■ Тип А ■ Тип Б Розетка предназначена для подачи питания на мобильные телефоны или другие устройства, предназначенные для работы с бортовой сетью автомобиля. Устройства должны потреблять менее 180 Вт (Ватт) при работающем двигателе. ПРЕДУПРЕЖДЕНИЕ Избегайте поражения электрическим током. Не клади палец...

Hyundai Elantra AD (2016-2020) Руководство по эксплуатации: Задний фонарь, лампа багажника
Задний фонарь Лампа заднего номера () : Нажмите этот переключатель, чтобы включить или выключить комнатную лампу. Лампа в багажнике Лампа освещения багажника загорается при открытии багажника. УВЕДОМЛЕНИЕ Лампа багажника горит до тех пор, пока открыта крышка багажника. Во избежание ненужного слейте систему зарядки, закройте крышку багажника надежно ...