Ford Escape Manuals

Ford Escape: Идентификационные коды / Описание и работа - Идентификационные коды

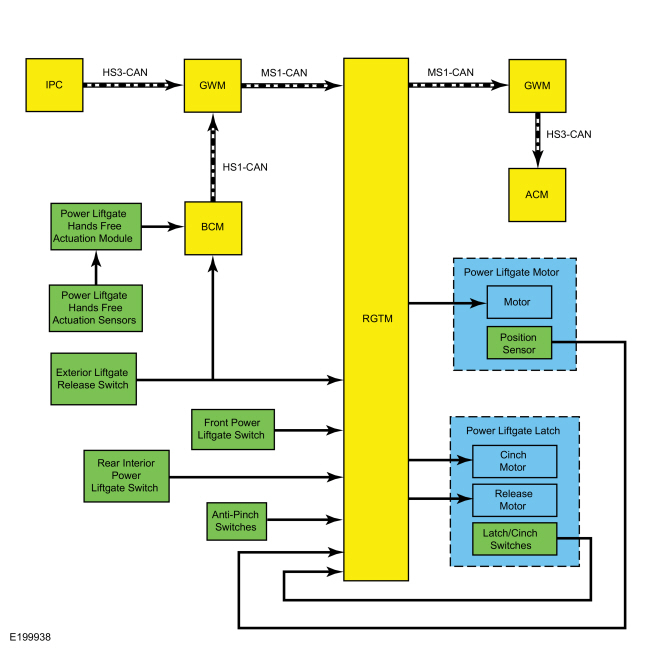
ВИН

VIN-локатор

VIN представляет собой 17-значную комбинацию букв и цифр. ВИН-код выбито на металлическом язычке, приклепанном к приборной панели, вверху слева тире. VIN также указан на этикетке VC. Если табличка VIN требует замены, авторизованные дилеры должны связаться со своими региональный офис.

Элемент Описание
1 WMI (мировой идентификатор производителя)
2 Тип ограничения и код GVW
3 Модельный ряд автомобиля, серия, код типа кузова
4 Код типа двигателя
5 Компьютерная контрольная цифра
6 Код модельного года
7 Код сборочного завода
8 Порядковый номер производства

Идентификатор мирового производителя

Первые 3 позиции VIN — это WMI (мировой идентификатор производителя).

  • 1FM - Ford Motor Company, США, MPV (многоцелевой автомобиль)
  • WF0 - Ford Motor Company, построено в Европе (только Мексика)

Тип ограничения

Четвертая позиция VIN — это код ограничения транспортного средства и GVW.

  • C — 4001–5000 фунтов полной массы тела , активные ремни безопасности (все положения), водитель и передний пассажир пневмоподвеска подушки и надувные удерживающие устройства при боковом ударе (1-й и 2-й ряд), водитель коленная подушка безопасности

Модельный ряд, серия и тип кузова автомобиля

Позиции с 5 по 7 обозначают модельный ряд, серию и тип кузова автомобиля.

  • U0B - Побег, SE, HEV, FWD
  • U0C - Escape, SEL, HEV, FWD
  • U0D-Escape, Titanium, HEV, FWD
  • U0E — эвакуация, SE, PHEV, FWD
  • U0F - Побег, S, FWD
  • U0G — побег, SE, FWD
  • U0H - Выход, SEL, FWD
  • U0K - Escape, SEL, PHEV, FWD
  • U0L — Escape, Titanium, PHEV, FWD
  • U9B - Побег, SE, HEV, AWD
  • U9C - Побег, SEL, HEV, AWD
  • U9D-Escape, Titanium, HEV, AWD
  • U9F — побег, S, полный привод
  • U9G — побег, SE, полный привод
  • U9H - Побег, SEL, AWD
  • U9J — Побег, Титаниум, Полный привод

Тип двигателя

Восьмая позиция VIN определяет тип двигателя, рабочий объем и количество цилиндров.

  • 6 - 1,5 л, Dragon, I3 (рядный 3-цилиндровый), DI (прямой впрыск) с турбонаддувом, бензин
  • 9 — 2,0 л GTDI (бензиновый двигатель с турбонаддувом и непосредственным впрыском), TiVCT (двойное независимое изменение фаз газораспределения), бензин
  • Z — 2,5 л, I4 (рядный 4-цилиндровый), HEV/PHEV

Контрольная цифра

Девятая позиция VIN - это назначенная правительством контрольная цифра, сгенерированная компьютером.

  • 0–9

Год выпуска

Десятая позиция VIN — это код модельного года.

  • Н - 2022

Сборочный завод

Одиннадцатая позиция VIN — это код сборочного завода.

  • U - Ассамблея Луисвилля (Луисвилл, Кентукки)

Порядковый номер производства

Последние 6 ВИН position — числовой код последовательности сборки автомобиля. Это также серийный номер автомобиля и гарантийный номер. Серийный номер также может можно найти на блоке цилиндров, трансмиссии и раме.

  • А00001 - F99999

Коды ВК

Локатор меток ВК

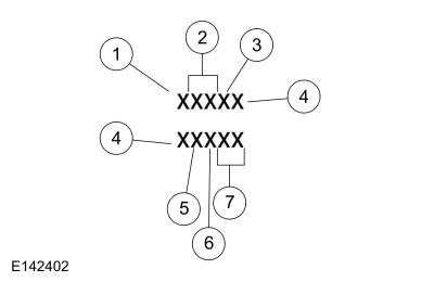
Этикетка ВК содержит название производителя, месяц и год выпуска. производство, заявление о сертификации и VIN. Он также включает Полная масса автомобиля и информация о шинах. Если транспортному средству требуется замена ВК этикетке и не старше 4 лет, авторизованный дилер должен представить ВИН в соответствующий региональный офис. Региональный офис представит веб-форму на сборочный завод для замены этикетки. Однажды этикетка напечатана, представитель регионального офиса доставьте этикетку дилеру и засвидетельствуйте установку на автомобиль. Если транспортному средству более 4 лет и требуется замена таблички, дилер должен подать запрос в Департамент транспортных средств.

Элемент Описание
1 Код краски для наружных работ
2 Код региона
3 Код DSO (специальный порядок округа)
4 Код колесной базы
5 Код внутренней отделки
6 Код ленты/красочной полосы
7 Код радио
8 Код оси
9 Код передачи
10 Весенний код
11 Информация о калибровке силового агрегата

Код краски

Коды красок могут быть указаны в виде кода, состоящего из двух частей. Первый набор кода краски цифры/буквы обозначают основной цвет кузова автомобиля. Второй набор букв/цифр (если применимо) указывают на двухцветный или акцентный корпус цвет. Все коды краски относятся к базовому/прозрачному покрытию.

  • Пусто - без краски
  • AZ - Стар Уайт
  • B3 — синий атлас
  • C8 - синий полет
  • D4 - Lucid Red / Red Carpet (три слоя)
  • GP — Ледяной синий-серебристый
  • JS - Серебряное сияние
  • M7 — Карбонизированный серый
  • UM - черный агат металлик
  • YZ - Оксфорд белый

Колесная база

Следующее определяет колесную базу автомобиля:

  • 107 - 106,7 в ( 2710 мм) колесная база

Коды внутренней отделки

Коды внутренней отделки указаны в виде двухкомпонентного кода. Первая цифра в списке указывает стиль сиденья и ткани. Вторая цифра в списке указывает цвет внутренней отделки.

Тип внутренней отделки

  • 4 - тканевые сиденья ZAHA
  • 6 - Виниловая отделка Салерно
  • D - Полностью кожаные сиденья Salerno
  • E — виниловые сиденья премиум-класса
  • P - Сиденья из винила с замшевыми вставками
  • V - Сиденья Moonwalk/ткань с мягкой строчкой

Цветовые коды внутренней отделки

  • Н - Черное дерево
  • Н - песчаник

Коды лент/красочных полос

Коды лент и полос краски не применяются.

Радиокоды

В следующем списке перечислены доступные радиокоды:

  • 2 — стерео AM/FM с MYFORD Touch, HD (высокая четкость), Sirius, навигация, SYNC 3
  • 3 — стерео AM/FM, CD-проигрыватель, 6 динамиков и SYNC 1.1
  • 4 - AM/FM стерео, ICE Pack 23
  • 7 — AM/FM стерео, ICE Pack 26
  • 8 — AM/FM стерео, ICE Pack 28

Тип оси

Ниже перечислены доступные передаточные числа осей и соответствующие коды:

  • 32 - передаточное число 3,32 оси
  • 47 - передаточное число 3,47
  • 52 - передаточное число 3,52 оси
  • 81 - передаточное число 3,81
  • 91 - передаточное число 2,91

Коды передачи

Доступные передачи:

  • 5 - автомат (H4F45 без ODC HEV/PHEV)
  • 8 - 8 - ступенчатый автомат (8F35)

Весенние коды

Коды Spring перечислены как код из двух частей. Первые 2 символа определите правую и левую передние пружины. Третий и четвертый персонажи определите правую и левую задние пружины.

Передние пружины

  • Номер базовой детали - 5310

Задние пружины

  • Базовый номер детали - 5560

Информация о калибровке силового агрегата

ПРИМЕЧАНИЕ: Информация о калибровке трансмиссии ограничена максимум 5 символов в строке на этикетке VC. Из-за этого калибровка идентификатор, состоящий из более чем 5 символов, будет перенесен на вторая строка на этикетке ВК.

Информация о калибровке силового агрегата печатается в правом нижнем углу VC. этикетка. Печатается только информация о базовой калибровке. Редакция уровни не появятся, однако их можно получить через сканирование инструмент, использующий самую последнюю версию программного обеспечения.

Элемент Описание
1 Модельный год (год, когда впервые была введена стратегия калибровки).
2 Линия автомобиля
3 Код передачи
4 Уникальные калибровки (обозначает разные оборудование для аналогичных транспортных средств), например: шины или передаточные числа
5 Код автопарка (описывает автопарк, к которому принадлежит транспортное средство), например: 6 — EVAP
6 Регион сертификации (ведущий регион, где несколько регионов включены в одну калибровку), пример: A — США федеральный
7 Уровень редакции (будет продвигаться по мере встречаются), не напечатаны на этикетке, но могут быть получены с помощью сканера

Год выпуска

  • Дж - 2018
  • К - 2019
  • Л - 2020
  • М - 2021
  • Н - 2022

Код автомобиля

  • ТС - Побег

Код передачи

  • 2 - Автоматическая коробка передач

Уникальная калибровка

Выбросы / Средняя корпоративная экономия топлива / Департамент соответствия требованиям CO2 ответственный за присвоение этих калибровочных номеров. Уникальный идентификаторы назначаются для покрытия аналогичных транспортных средств, чтобы различать между шинами, конфигурациями привода, передаточными числами главной передачи и другими калибровочно-значимые факторы. Эти 2 персонажа выбираются аналитик для предоставления идентифицируемой информации, уникальной для каждой калибровки. Например, использование числа 2 для обозначения 2-клапанного двигателя по сравнению с использованием цифра 4 для обозначения 4-клапанного двигателя обеспечивает легко идентифицируемый разница.

Кодирование флота

  • 0 – Сертификация (4K в США, окончательная продажа на экспортных рынках)
  • 1 - Газовый двигатель для тяжелых условий эксплуатации/динамический стенд
  • 2 - Ассоциация производителей быстрых автомобилей, США.
  • 3 - Альтернативный протокол долговечности, США.
  • 4 - Не назначено
  • 5 - Не назначено
  • 6 - Испаритель
  • 7 - Накопление пробега, старение, выносливость, долговечность
  • 8 - БД
  • 9 - Не назначено

Регион сертификации

  • 5 - США (США) 50 штатов
  • A - федеральный округ США (США), включая высоту, может включать Канаду и/или Мексику.
  • B — стандарт США (США) в Калифорнии, включая зеленые штаты США (США).
  • С - Канада
  • Д - Китай
  • E - Европейское сообщество - Австрия, Бельгия, Дания, Финляндия, Франция, Германия, Греция, Ирландия, Италия, Люксембург, Нидерланды, Португалия, Испания, Швеция и Великобритания (Великобритания)
  • F - EEC (расширенное европейское сообщество) - E-plus Хорватия, Чехия, Эстония, Венгрия, Норвегия, Польша, Румыния, русский Федерация, Словакия, Словения, Швейцария и Югославия
  • G - GCC (Кооперативный совет Персидского залива) - Бахрейн, Кувейт, Оман, Катар, Саудовская Аравия и ОАЭ (Объединенные Арабские Эмираты)
  • Н – Гонконг
  • J - Япония
  • К - Корея
  • L - Малайзия
  • М - Мексика
  • Н – Новая Зеландия
  • П - Австралия
  • Q - Южная Америка (Бразилия)
  • S - Сингапур
  • Т - Тайвань
  • U - Южная Америка (регионы с неэтилированным топливом)
  • V - Вьетнам
  • X — ROW (Остальной мир)
  • Y - военный
  • Z - Израиль

Уровень редакции (не указан на этикетке)

  • 91-99 - Оборудование и уровни сертификации
  • 01-04 - Предварительные уровни
  • 00 - Производство работы 1 (начальная сертификация)
  • 05-09 - Предварительные изменения калибровки перед работой 1
  • 10-89 - Версии калибровки после задания 1
  • 0B - Уровень испытаний на долговечность
  • BD - средний уровень OBD (до 05)

Идентификационные коды

..

Подъем и подъем

..

Дополнительная информация:

Руководство по обслуживанию Ford Escape 2020-2023: Описание и работа - Стекла, рамы и механизмы - Транспортные средства С помощью: Открытие окна драйвера одним касанием — работа системы и компоненты Описание


Работа системы Схема системы — обогреватель заднего стекла Элемент Описание 1 БДЖБ 2 Модуль ОВКВ 3 МС-CAN 4 Решетка обогрева заднего стекла 5 GWM 6 млрд кубометров 7 HS-CAN1 8 ЛИН Таблица сетевых сообщений — Обогрев заднего стекла Сетевые входные сообщения BCMC Трансляция Месса..

Руководство по обслуживанию Ford Escape 2020-2023: Описание и работа - Система контроля давления в шинах (TPMS) - Автомобили с: бесключевым доступом с дистанционным запуском — работа системы и Компонент Описание


Работа системы Схема системы E344777 *.sttxt { видимость: скрытая; } *.stcalout { видимость: видимая; } 1 СКДП Датчик 2 СКДП Датчик 3 СКДП Датчик 4 СКДП Датчик 5 GWM 6 млрд кубометров 7 МПК Сообщение Центр Отображать..

Категории

Мастер-код доступа

Что такое мастер-код доступа

Главный код доступа устанавливается на заводе. пятизначный код входа. Вы можете управлять клавиатуры с главным кодом доступа на в любой момент. Мастер-код доступа находится на карточка кошелька владельца в бардачке и можно приобрести у официального дилера.

Отображение основного кода доступа

Чтобы отобразить заводской код в информационный дисплей:

Ford Escape. Master Access Code

Снимите резиновый коврик. Вставьте первый запрограммированный ключ в резервный слот. Нажмите кнопку зажигания один раз и подождите несколько секунд. Нажмите кнопку зажигания снова и выньте ключ. В течение 10 секунд поместите второй запрограммированный интеллектуальный ключ доступа в резервный слот и нажмите кнопку кнопка включения зажигания.

читать далее